643 B
643 B
Table of Contents
1. RFC I-D draft-weidner-catalog-rr-ext
Centurion Intelligence Consulting Agency Information Security Standard
RFC I-D draft-weidner-catalog-rr-ext
Master Version: 1.00
Build: V1.01.192.2025.06.06
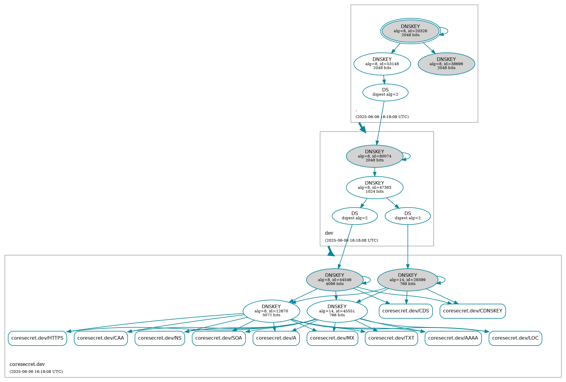
2. DNSSEC Status
This is an auto-generated overview of the DNSSEC status of coresecret.dev at the time of the last human-initiated push event.
no tracking | no logging | no advertising | no profiling | no bullshit
