Files
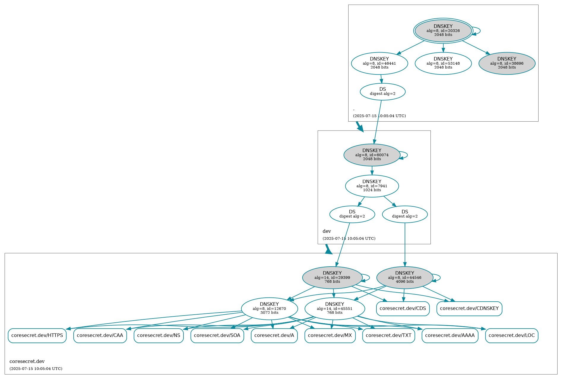
CISS.debian.live.builder/docs/SECURITY/coresecret.dev.png
Marc S. Weidner BOT 07686fd15a DEPLOY BOT : 🛡️ Auto-Generate DNSSEC Status [skip ci]
X-CI-Metadata: master@5bd0c51 at 2025-07-15T10:05:08Z on ab2abe52ded3

Generated at : 2025-07-15T10:05:08Z
Runner Host  : ab2abe52ded3
Workflow ID  : 🛡️ Retrieve DNSSEC status of coresecret.dev.
Git Commit   : 5bd0c51 HEAD -> master
2025-07-15 10:05:08 +00:00

185 KiB
1893x1278px