Files
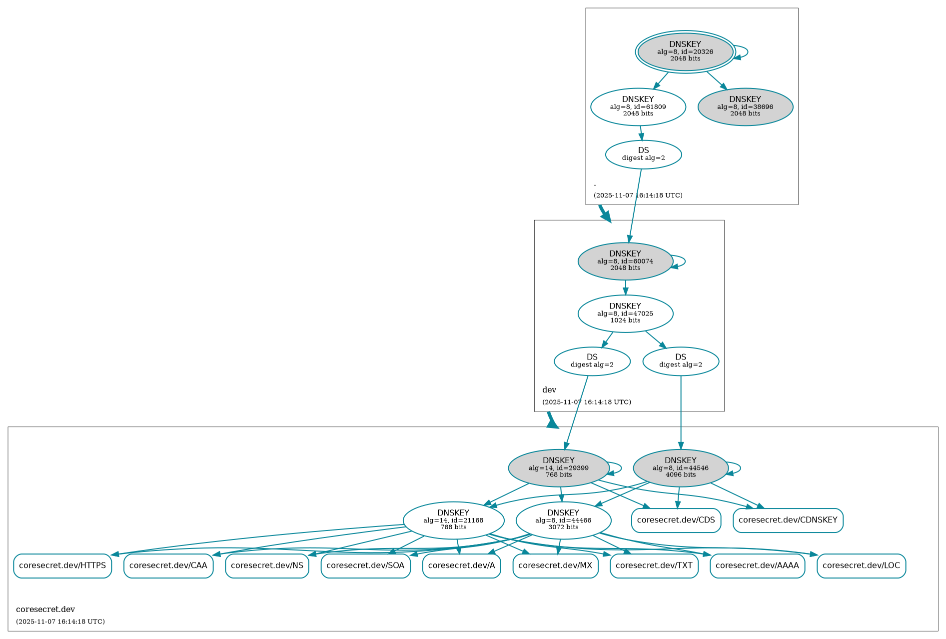
CISS.debian.live.builder/docs/SECURITY/coresecret.dev.png
Marc S. Weidner BOT 6cfb2431a5 DEPLOY BOT : 🛡️ Auto-Generate DNSSEC Status [skip ci]
X-CI-Metadata: master@051361a at 2025-11-07T16:14:22Z on a46d249838cb

Generated at : 2025-11-07T16:14:22Z
Runner Host  : a46d249838cb
Workflow ID  : 🛡️ Retrieve DNSSEC status of coresecret.dev.
Git Commit   : 051361a HEAD -> master
2025-11-07 16:14:22 +00:00

180 KiB
1893x1278px