Files
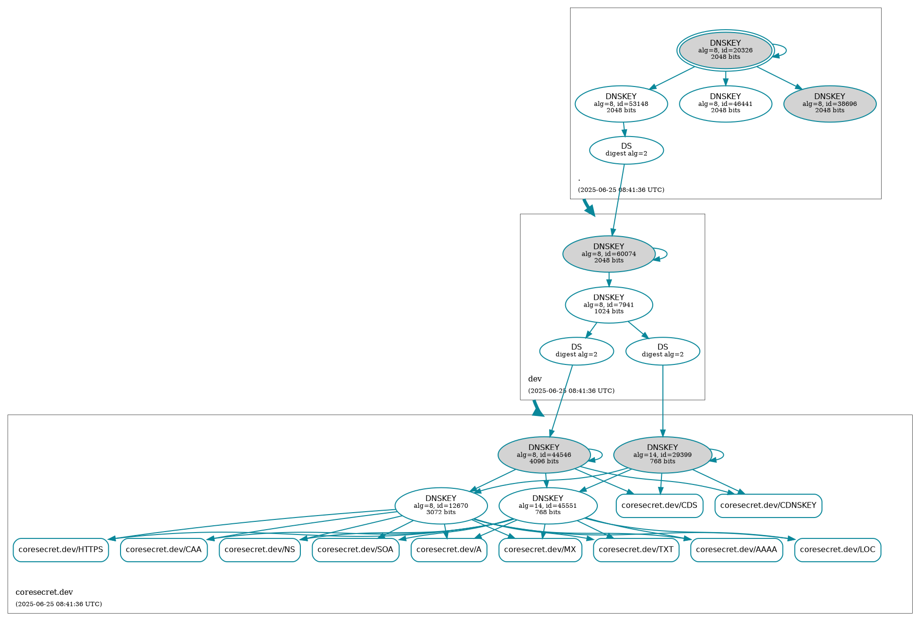
CISS.debian.live.builder/docs/SECURITY/coresecret.dev.png
Marc S. Weidner BOT e8161fdc2d DEPLOY BOT : 🛡️ Auto-Generate DNSSEC Status [skip ci]
X-CI-Metadata: master@7b79ef1 at 2025-06-25T08:41:39Z on 8759a9db21a0

Generated at : 2025-06-25T08:41:39Z
Runner Host  : 8759a9db21a0
Workflow ID  : 🛡️ Retrieve DNSSEC status of coresecret.dev.
Git Commit   : 7b79ef1 HEAD -> master
2025-06-25 08:41:39 +00:00

187 KiB
1893x1278px