X-CI-Metadata: master@eb668f1 at 2025-07-23T19:13:29Z on 75728f49ada5
Generated at : 2025-07-23T19:13:29Z
Runner Host : 75728f49ada5
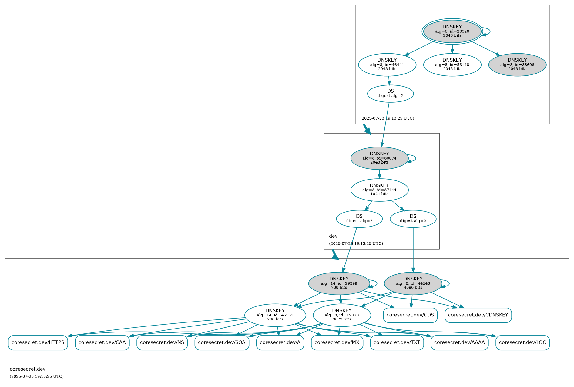
Workflow ID : 🛡️ Retrieve DNSSEC status of coresecret.dev.
Git Commit : eb668f1 HEAD -> master
186 KiB
1893x1278px
186 KiB
1893x1278px