Files
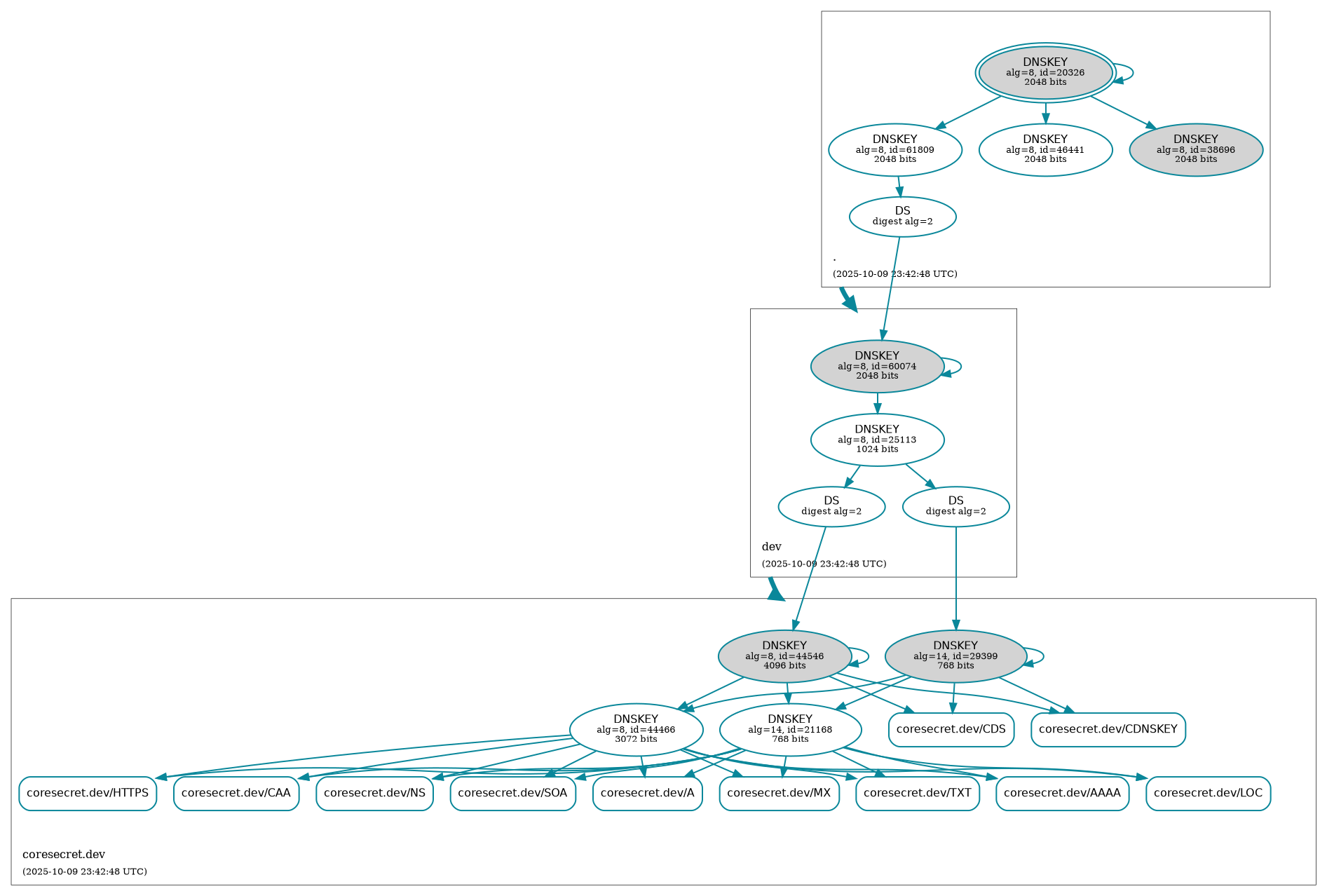
CISS.debian.live.builder/docs/SECURITY/coresecret.dev.png
Marc S. Weidner BOT 779c830111 DEPLOY BOT : 🛡️ Auto-Generate DNSSEC Status [skip ci]
X-CI-Metadata: master@d6fdcac at 2025-10-09T23:42:51Z on f3a7e7266b5a

Generated at : 2025-10-09T23:42:51Z
Runner Host  : f3a7e7266b5a
Workflow ID  : 🛡️ Retrieve DNSSEC status of coresecret.dev.
Git Commit   : d6fdcac HEAD -> master
2025-10-09 23:42:51 +00:00

187 KiB
1893x1278px