X-CI-Metadata: master@62c2c97 at 2025-08-21T20:32:20Z on af30f8455b13
Generated at : 2025-08-21T20:32:20Z
Runner Host : af30f8455b13
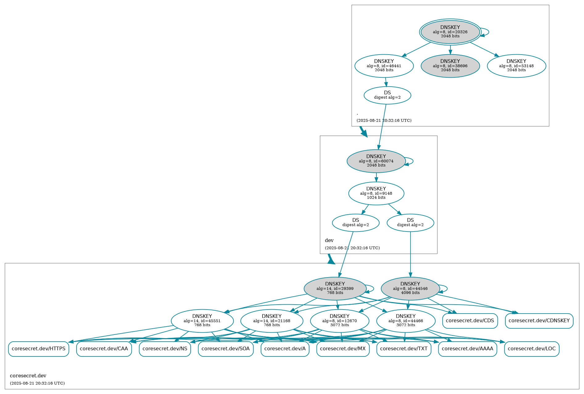
Workflow ID : 🛡️ Retrieve DNSSEC status of coresecret.dev.
Git Commit : 62c2c97 HEAD -> master
207 KiB
1893x1278px
207 KiB
1893x1278px