X-CI-Metadata: master@8c5c5cc at 2025-11-08T17:35:34Z on 71e6636252de
Generated at : 2025-11-08T17:35:34Z
Runner Host : 71e6636252de
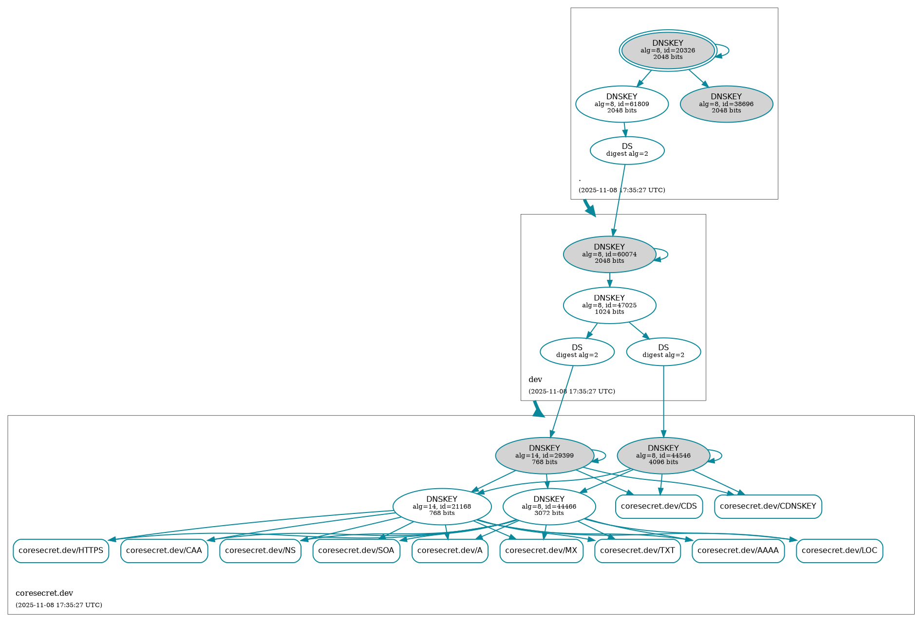
Workflow ID : 🛡️ Retrieve DNSSEC status of coresecret.dev.
Git Commit : 8c5c5cc HEAD -> master
179 KiB
1893x1278px
179 KiB
1893x1278px