Files
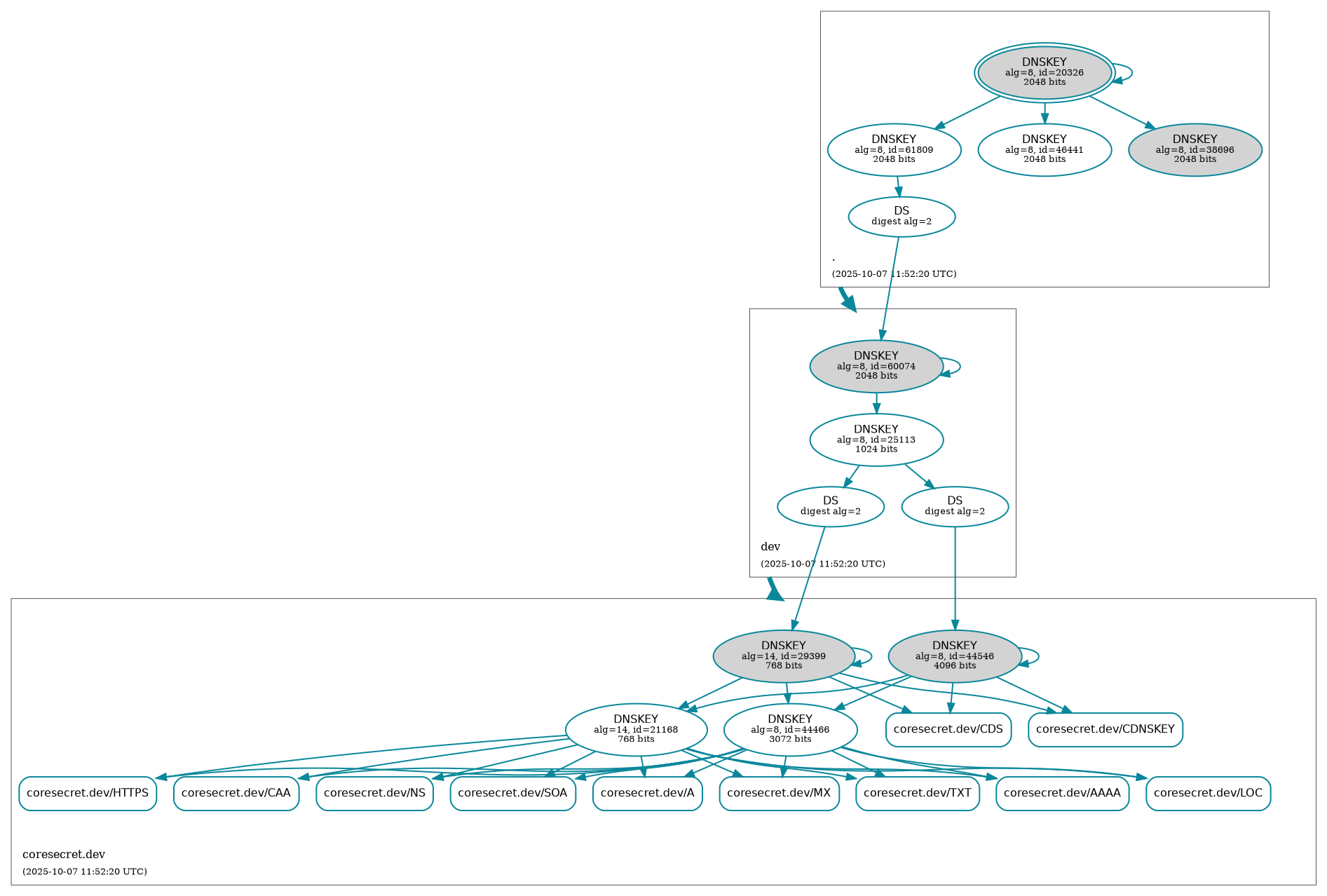
CISS.debian.live.builder/docs/SECURITY/coresecret.dev.png
Marc S. Weidner BOT a536c4da96 DEPLOY BOT : 🛡️ Auto-Generate DNSSEC Status [skip ci]
X-CI-Metadata: master@95835f1 at 2025-10-07T11:52:24Z on 0e357a70c050

Generated at : 2025-10-07T11:52:24Z
Runner Host  : 0e357a70c050
Workflow ID  : 🛡️ Retrieve DNSSEC status of coresecret.dev.
Git Commit   : 95835f1 HEAD -> master
2025-10-07 11:52:24 +00:00

185 KiB
1893x1278px