Files
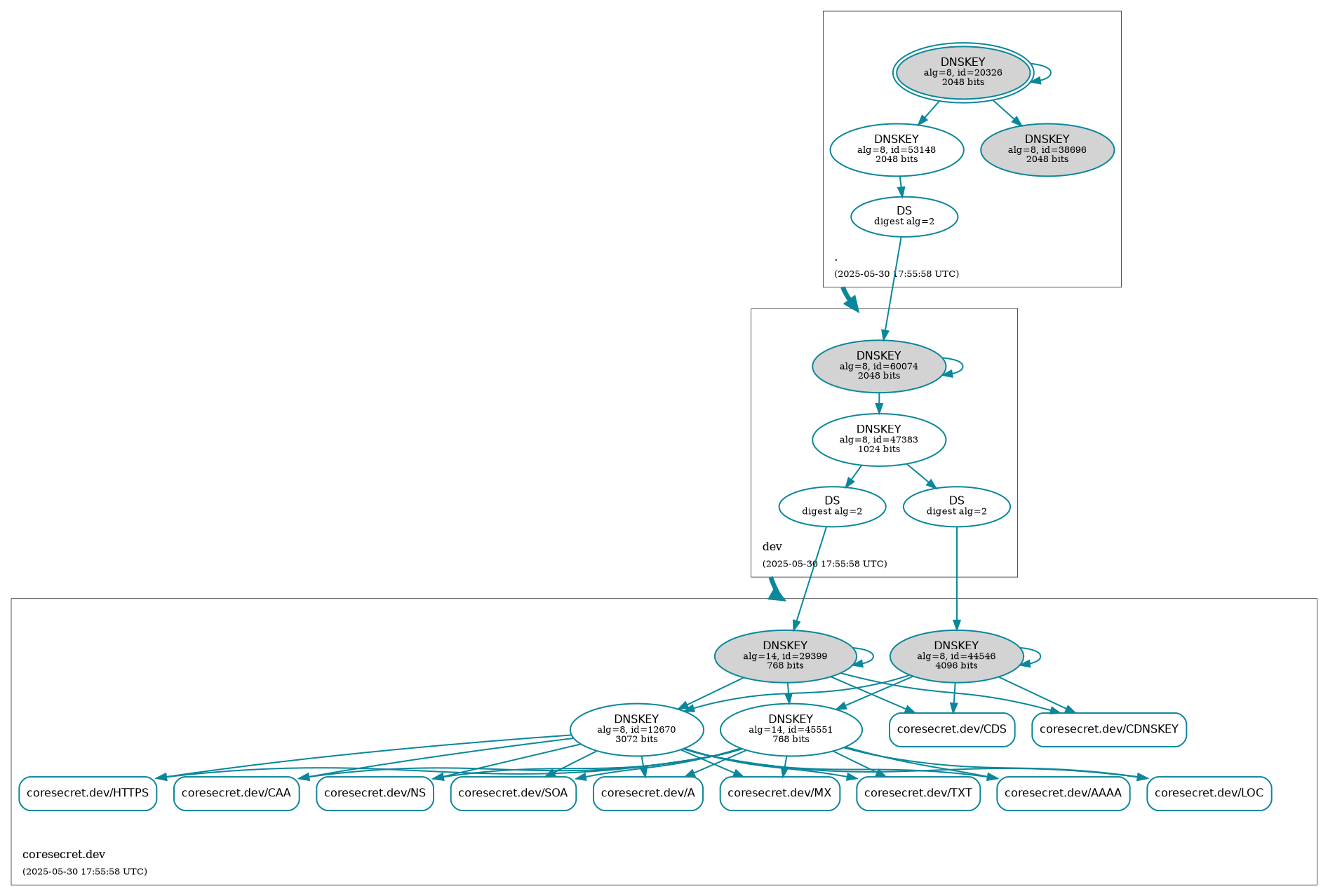
CISS.debian.live.builder/docs/SECURITY/coresecret.dev.png
Marc S. Weidner BOT eef91fb846
Some checks failed
Retrieve the DNSSEC status at the time of updating the repository. / build-dnssec-diagram (push) Has been cancelled
DEPLOY BOT: Auto-Generate DNSSEC Status
2025-05-30 17:55:59 +00:00

179 KiB
1893x1278px