Files
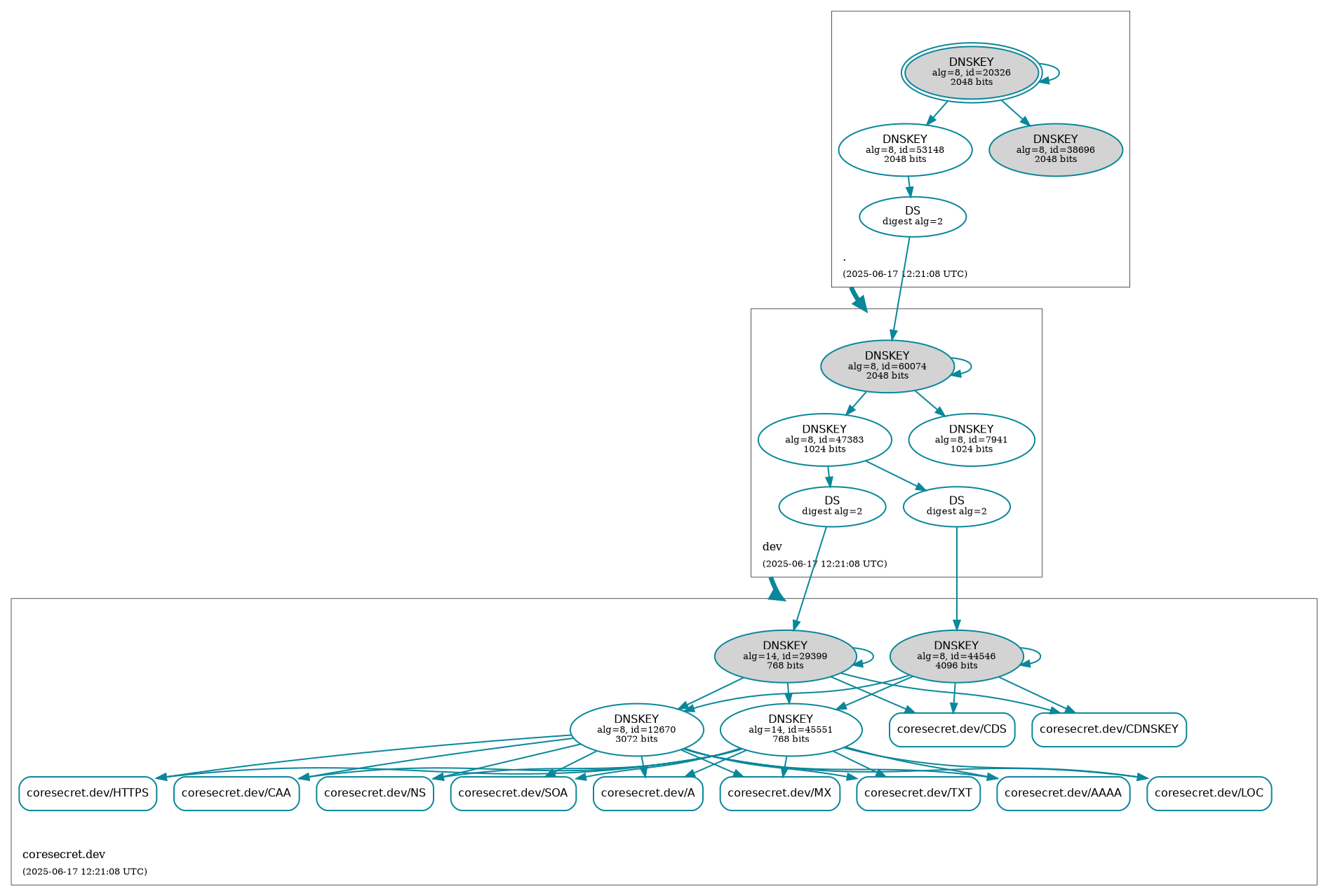
CISS.debian.live.builder/docs/SECURITY/coresecret.dev.png
Marc S. Weidner BOT 03f0b4df09 DEPLOY BOT : 🛡️ Auto-Generate DNSSEC Status [skip ci]
X-CI-Metadata: master@0ef7fcb at 2025-06-17T12:21:11Z on 675c666aacea

Generated at : 2025-06-17T12:21:11Z
Runner Host  : 675c666aacea
Workflow ID  : 🛡️ Retrieve DNSSEC status of coresecret.dev.
Git Commit   : 0ef7fcb HEAD -> master
2025-06-17 12:21:11 +00:00

189 KiB
1893x1278px