X-CI-Metadata: master@75b8a06 at 2025-11-28T00:07:38Z on 32dcff34616d
Generated at : 2025-11-28T00:07:38Z
Runner Host : 32dcff34616d
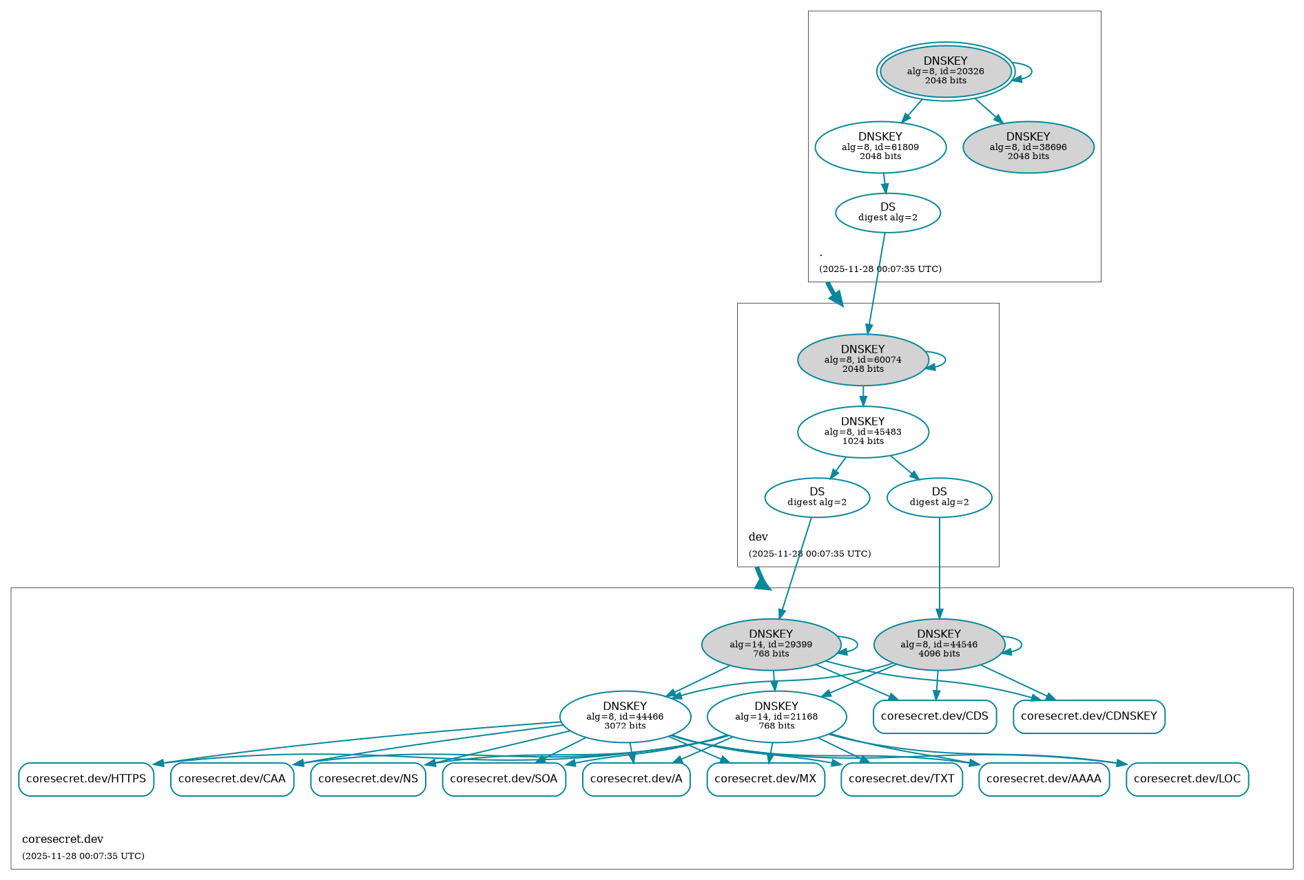
Workflow ID : 🛡️ Retrieve DNSSEC status of coresecret.dev.
Git Commit : 75b8a06 HEAD -> master
179 KiB
1893x1278px
179 KiB
1893x1278px