X-CI-Metadata: master@68eb879 at 2025-06-09T20:41:27Z on 55df2b5118e1
Generated at : 2025-06-09T20:41:27Z
Runner Host : 55df2b5118e1
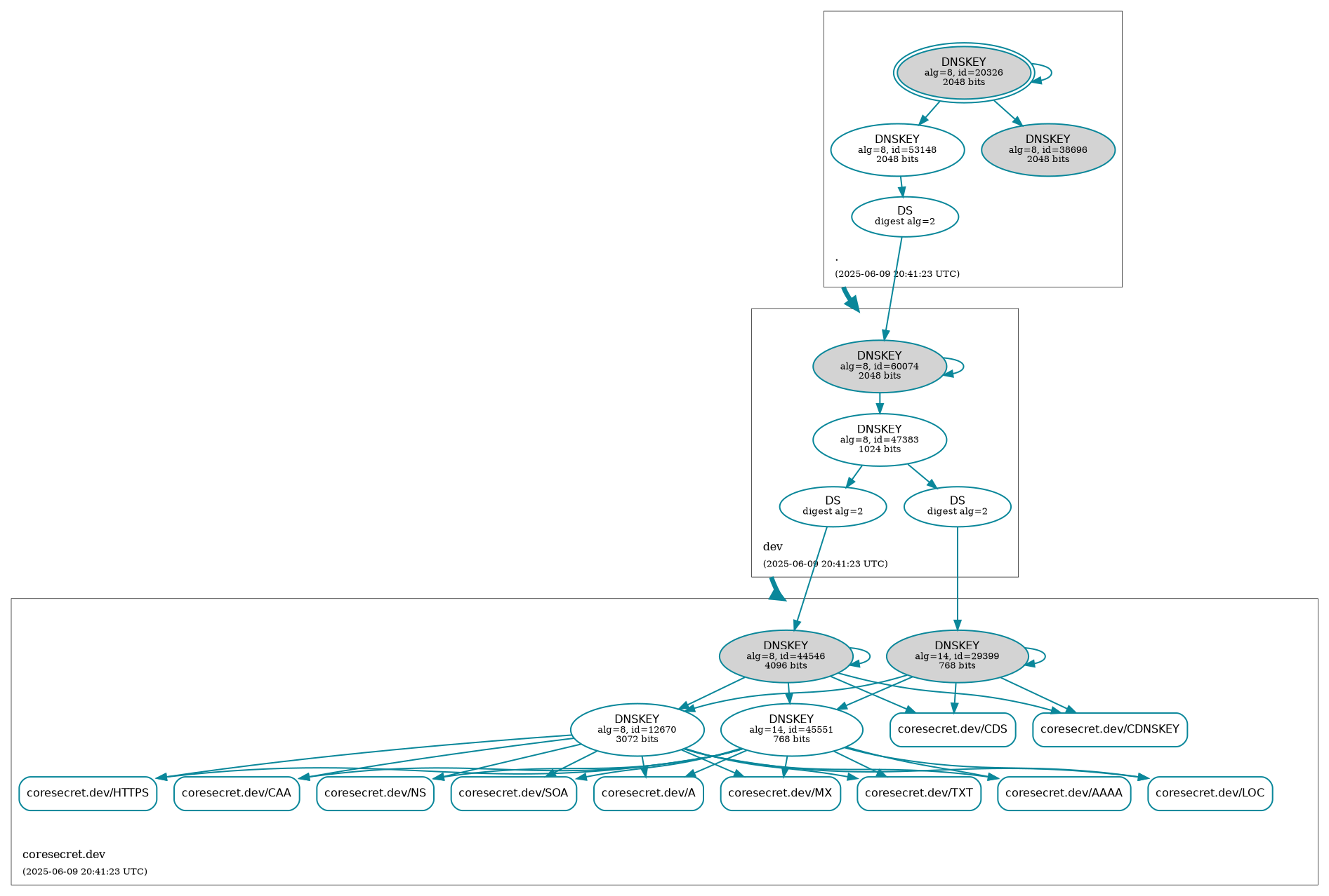
Workflow ID : 🛡️ Retrieve DNSSEC status of coresecret.dev.
Git Commit : 68eb879 HEAD -> master
180 KiB
1893x1278px
180 KiB
1893x1278px