Files
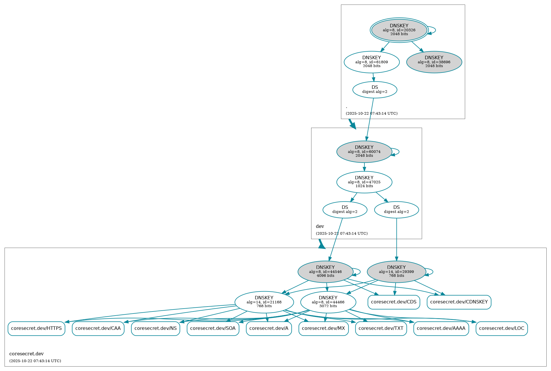
CISS.debian.live.builder/docs/SECURITY/coresecret.dev.png
Marc S. Weidner BOT b390b484ac DEPLOY BOT : 🛡️ Auto-Generate DNSSEC Status [skip ci]
X-CI-Metadata: master@f18d76e at 2025-10-22T07:43:17Z on 3ae4ed7537db

Generated at : 2025-10-22T07:43:17Z
Runner Host  : 3ae4ed7537db
Workflow ID  : 🛡️ Retrieve DNSSEC status of coresecret.dev.
Git Commit   : f18d76e HEAD -> master
2025-10-22 07:43:17 +00:00

179 KiB
1893x1278px