Files
CISS.debian.live.builder/docs/AUDIT_DNSSEC.md
Marc S. Weidner 75b8a062fd
Some checks failed
💙 Generating a PUBLIC Live ISO. / 💙 Generating a PUBLIC Live ISO. (push) Has been cancelled
🔐 Generating a Private Live ISO TRIXIE. / 🔐 Generating a Private Live ISO TRIXIE. (push) Has been cancelled
🛡️ Retrieve DNSSEC status of coresecret.dev. / 🛡️ Retrieve DNSSEC status of coresecret.dev. (push) Successful in 1m16s
🛡️ Shell Script Linting / 🛡️ Shell Script Linting (push) Successful in 1m49s
V8.13.512.2025.11.28
Signed-off-by: Marc S. Weidner <msw@coresecret.dev>
2025-11-28 00:06:18 +00:00

678 B

Table of Contents

1. CISS.debian.live.builder

Centurion Intelligence Consulting Agency Information Security Standard
Debian Live Build Generator for hardened live environment and CISS Debian Installer
Master Version: 8.13
Build: V8.13.512.2025.11.28

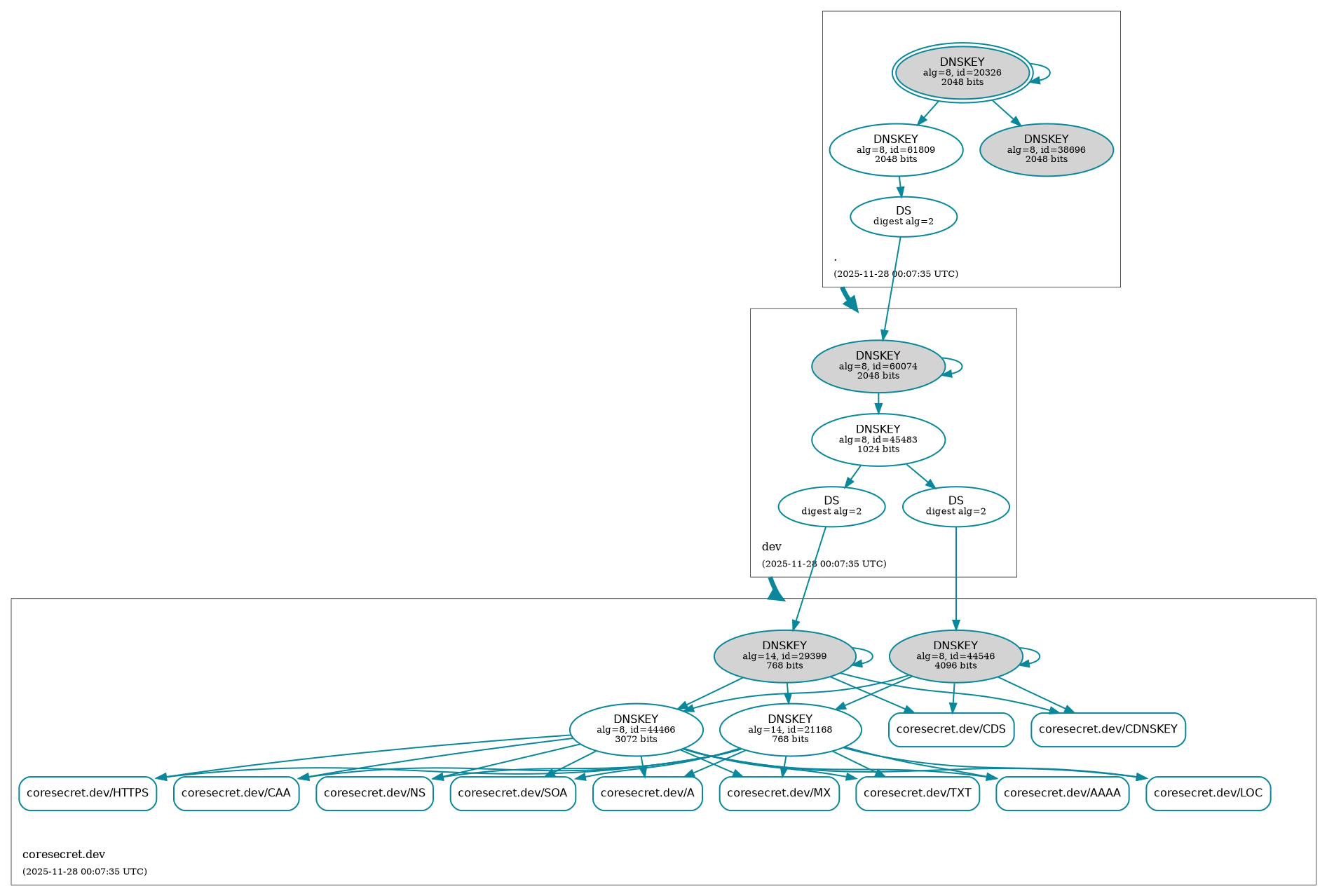
2. DNSSEC Status

This is an auto-generated overview of the DNSSEC status of coresecret.dev at the time of the last human-initiated push event.

DNSSEC Status


no tracking | no logging | no advertising | no profiling | no bullshit