X-CI-Metadata: master@b4ed802 at 2025-08-22T05:55:58Z on a8a4cac9f005
Generated at : 2025-08-22T05:55:58Z
Runner Host : a8a4cac9f005
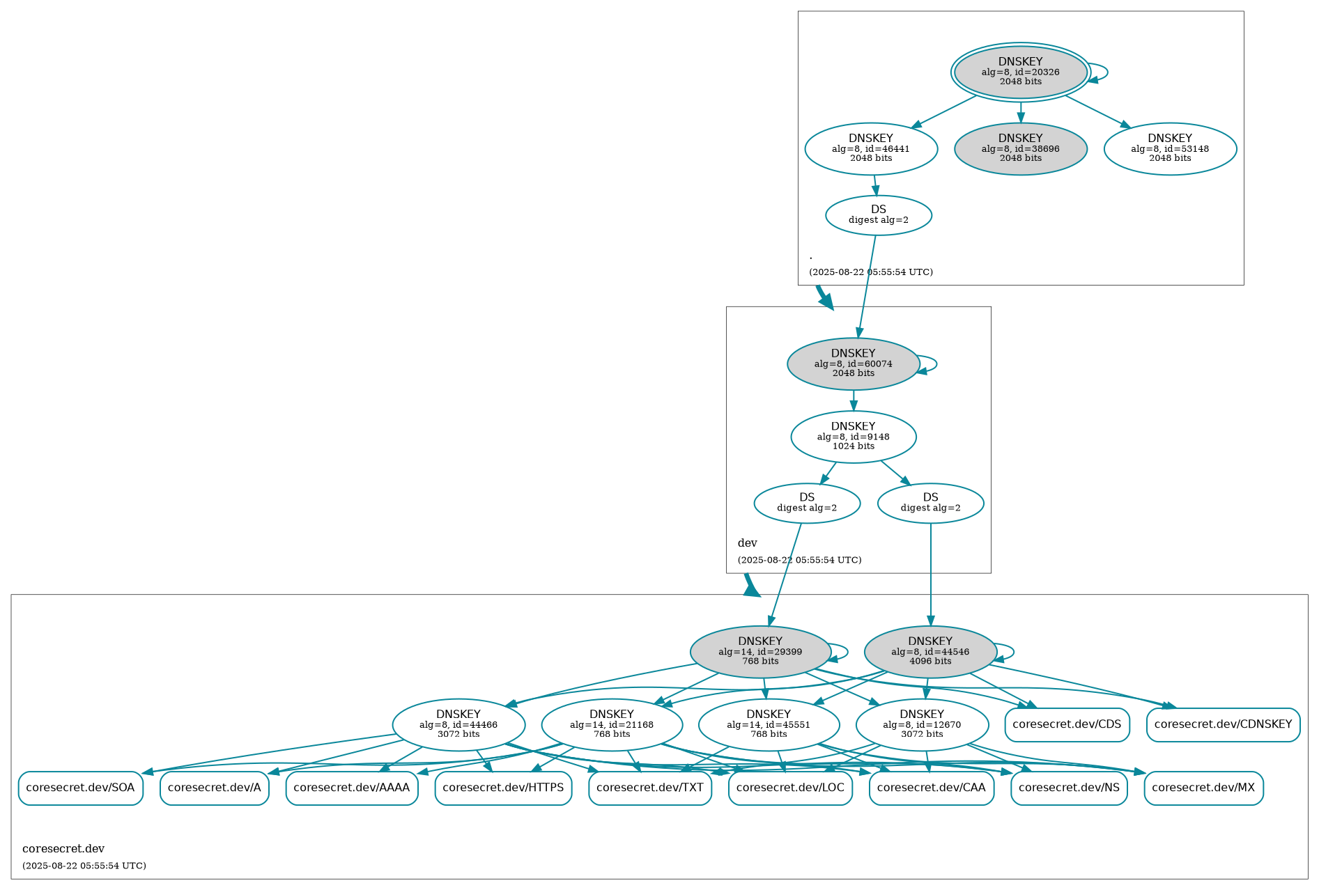
Workflow ID : 🛡️ Retrieve DNSSEC status of coresecret.dev.
Git Commit : b4ed802 HEAD -> master
204 KiB
1893x1278px
204 KiB
1893x1278px