Files
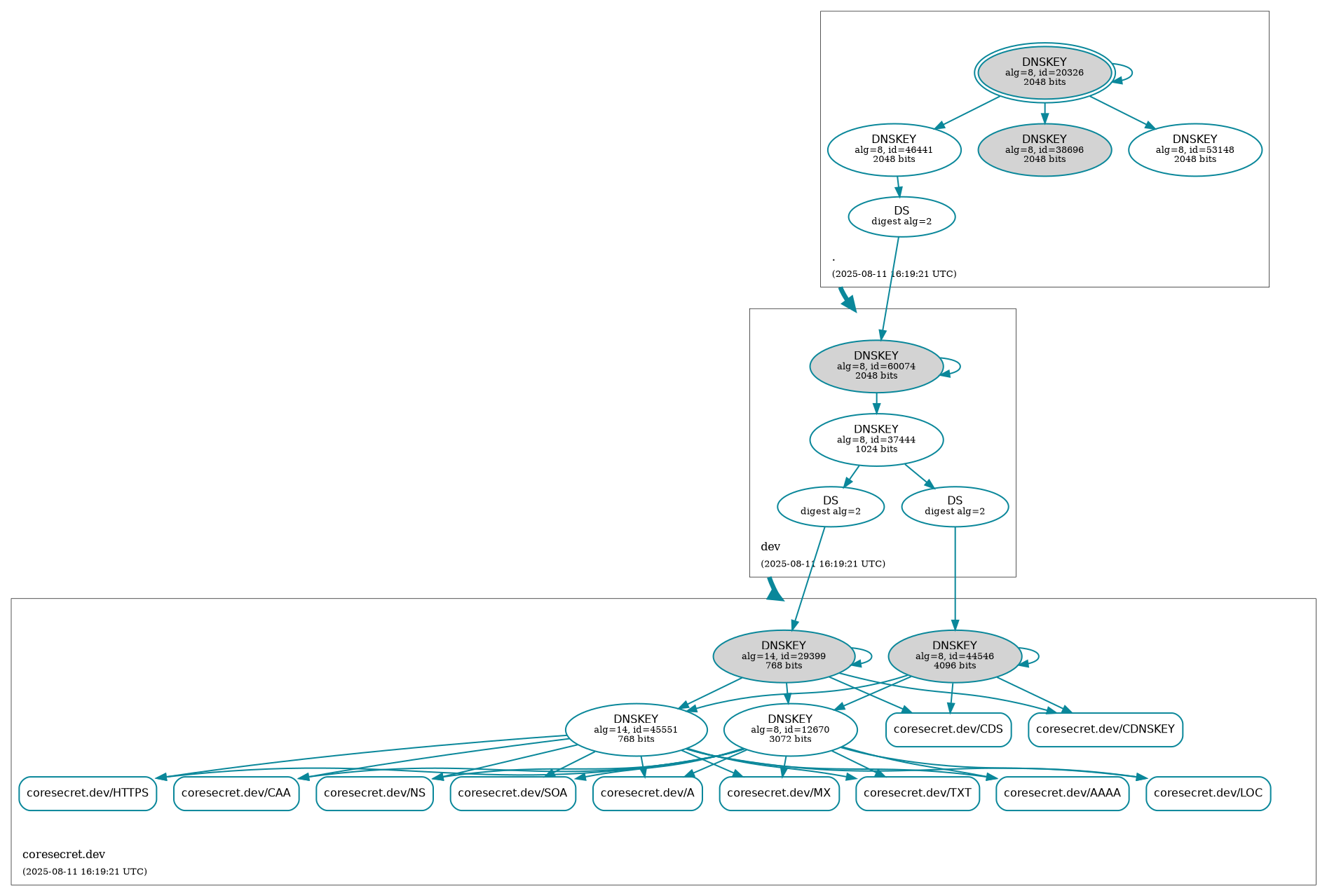
CISS.debian.live.builder/docs/SECURITY/coresecret.dev.png
Marc S. Weidner BOT d83e3da729 DEPLOY BOT : 🛡️ Auto-Generate DNSSEC Status [skip ci]
X-CI-Metadata: master@cd13f2a at 2025-08-11T16:19:25Z on c5db79016bc8

Generated at : 2025-08-11T16:19:25Z
Runner Host  : c5db79016bc8
Workflow ID  : 🛡️ Retrieve DNSSEC status of coresecret.dev.
Git Commit   : cd13f2a HEAD -> master
2025-08-11 16:19:25 +00:00

186 KiB
1893x1278px