Files
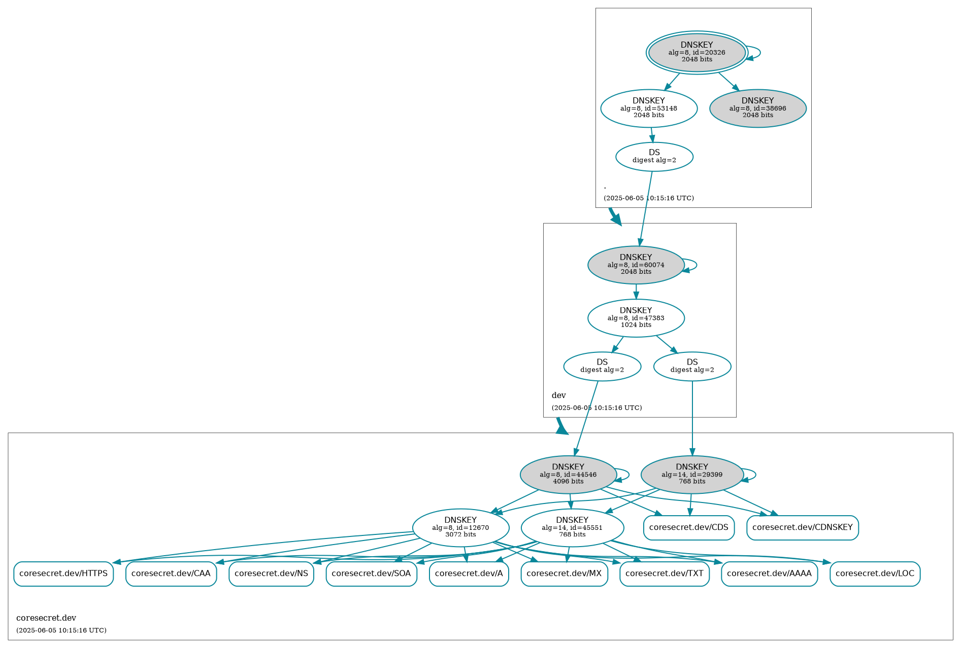
CISS.debian.live.builder/docs/SECURITY/coresecret.dev.png
Marc S. Weidner BOT e0530bbef4 DEPLOY BOT: Auto-Generate DNSSEC Status [skip ci]
X-CI-Metadata: master@5eaeb97 at 2025-06-05T10:15:19Z on 3678a796af40

Generated at: 2025-06-05T10:15:19Z
Runner Host : 3678a796af40
Workflow ID : Retrieve DNSSEC status of coresecret.dev.
Git Commit  : 5eaeb97 HEAD → master
2025-06-05 10:15:19 +00:00

179 KiB
1893x1278px