Files
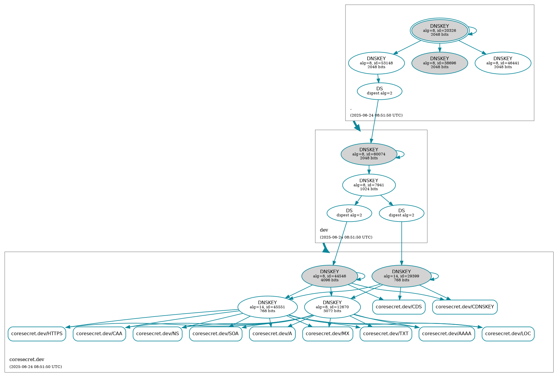
CISS.debian.live.builder/docs/SECURITY/coresecret.dev.png
Marc S. Weidner BOT 1411be304d DEPLOY BOT : 🛡️ Auto-Generate DNSSEC Status [skip ci]
X-CI-Metadata: master@7459585 at 2025-06-24T08:51:53Z on e2cd59453da4

Generated at : 2025-06-24T08:51:53Z
Runner Host  : e2cd59453da4
Workflow ID  : 🛡️ Retrieve DNSSEC status of coresecret.dev.
Git Commit   : 7459585 HEAD -> master
2025-06-24 08:51:54 +00:00

186 KiB
1893x1278px