X-CI-Metadata: master@2c14afd at 2025-06-05T18:22:11Z on e99cbc734104
Generated at: 2025-06-05T18:22:11Z
Runner Host : e99cbc734104
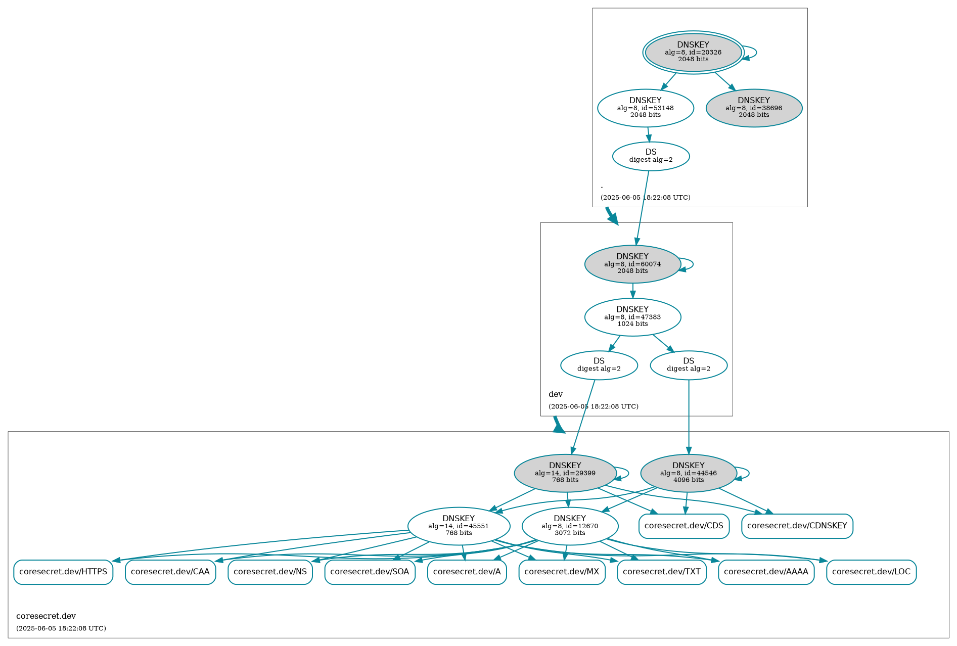
Workflow ID : Retrieve DNSSEC status of coresecret.dev.
Git Commit : 2c14afd HEAD → master
179 KiB
1893x1278px
179 KiB
1893x1278px