Files
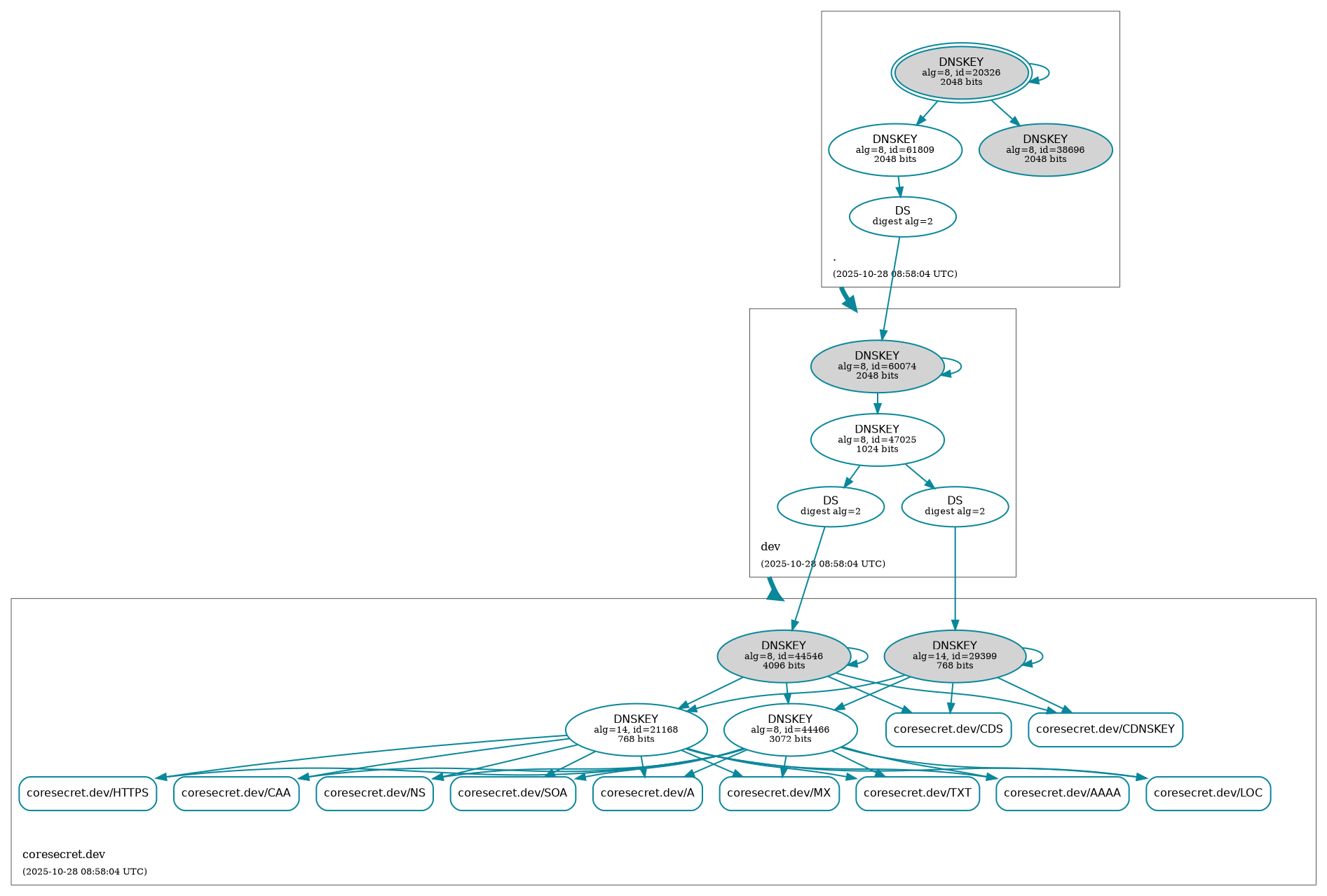
CISS.debian.live.builder/docs/SECURITY/coresecret.dev.png
Marc S. Weidner BOT 2f9ecd4dee DEPLOY BOT : 🛡️ Auto-Generate DNSSEC Status [skip ci]
X-CI-Metadata: master@7a0fc61 at 2025-10-28T08:58:08Z on 99b86a727dee

Generated at : 2025-10-28T08:58:08Z
Runner Host  : 99b86a727dee
Workflow ID  : 🛡️ Retrieve DNSSEC status of coresecret.dev.
Git Commit   : 7a0fc61 HEAD -> master
2025-10-28 08:58:08 +00:00

179 KiB
1893x1278px