Files
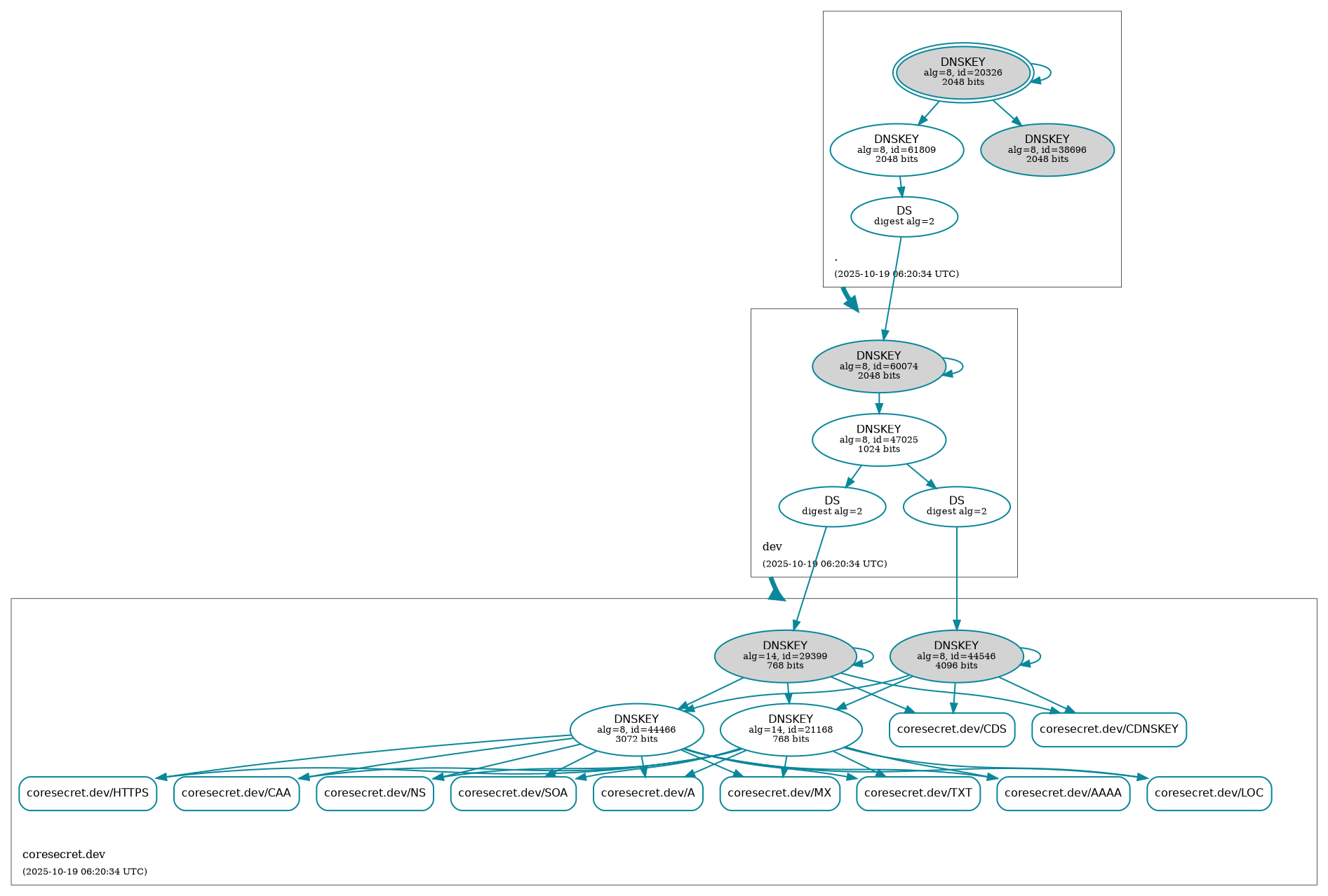
CISS.debian.live.builder/docs/SECURITY/coresecret.dev.png
Marc S. Weidner BOT daed41deee DEPLOY BOT : 🛡️ Auto-Generate DNSSEC Status [skip ci]
X-CI-Metadata: master@ba12db9 at 2025-10-19T06:20:38Z on 47bf390c7655

Generated at : 2025-10-19T06:20:38Z
Runner Host  : 47bf390c7655
Workflow ID  : 🛡️ Retrieve DNSSEC status of coresecret.dev.
Git Commit   : ba12db9 HEAD -> master
2025-10-19 06:20:38 +00:00

180 KiB
1893x1278px