X-CI-Metadata: master@5155670 at 2025-10-14T19:36:51Z on a8b40b834c2b
Generated at : 2025-10-14T19:36:51Z
Runner Host : a8b40b834c2b
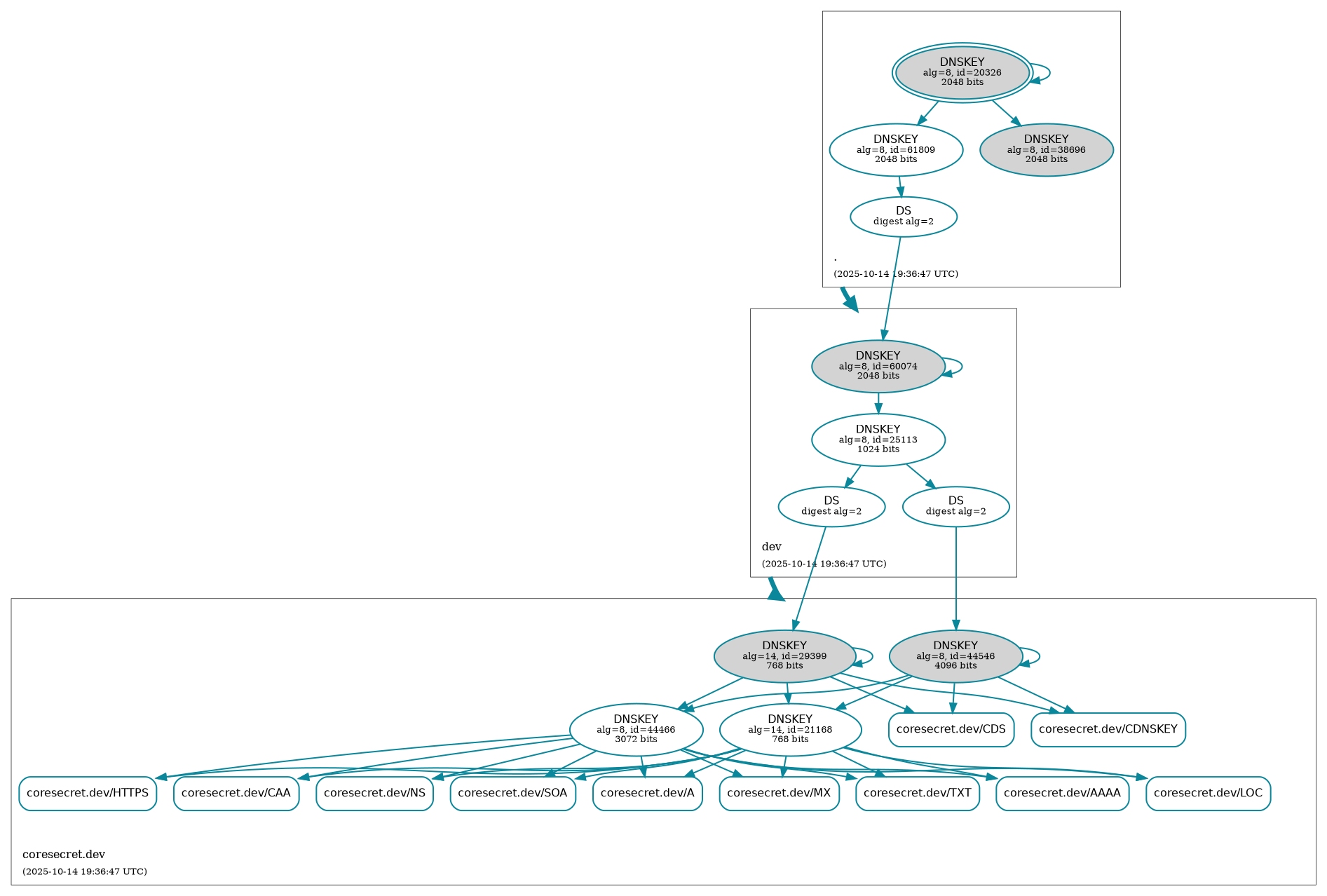
Workflow ID : 🛡️ Retrieve DNSSEC status of coresecret.dev.
Git Commit : 5155670 HEAD -> master
180 KiB
1893x1278px
180 KiB
1893x1278px