Files
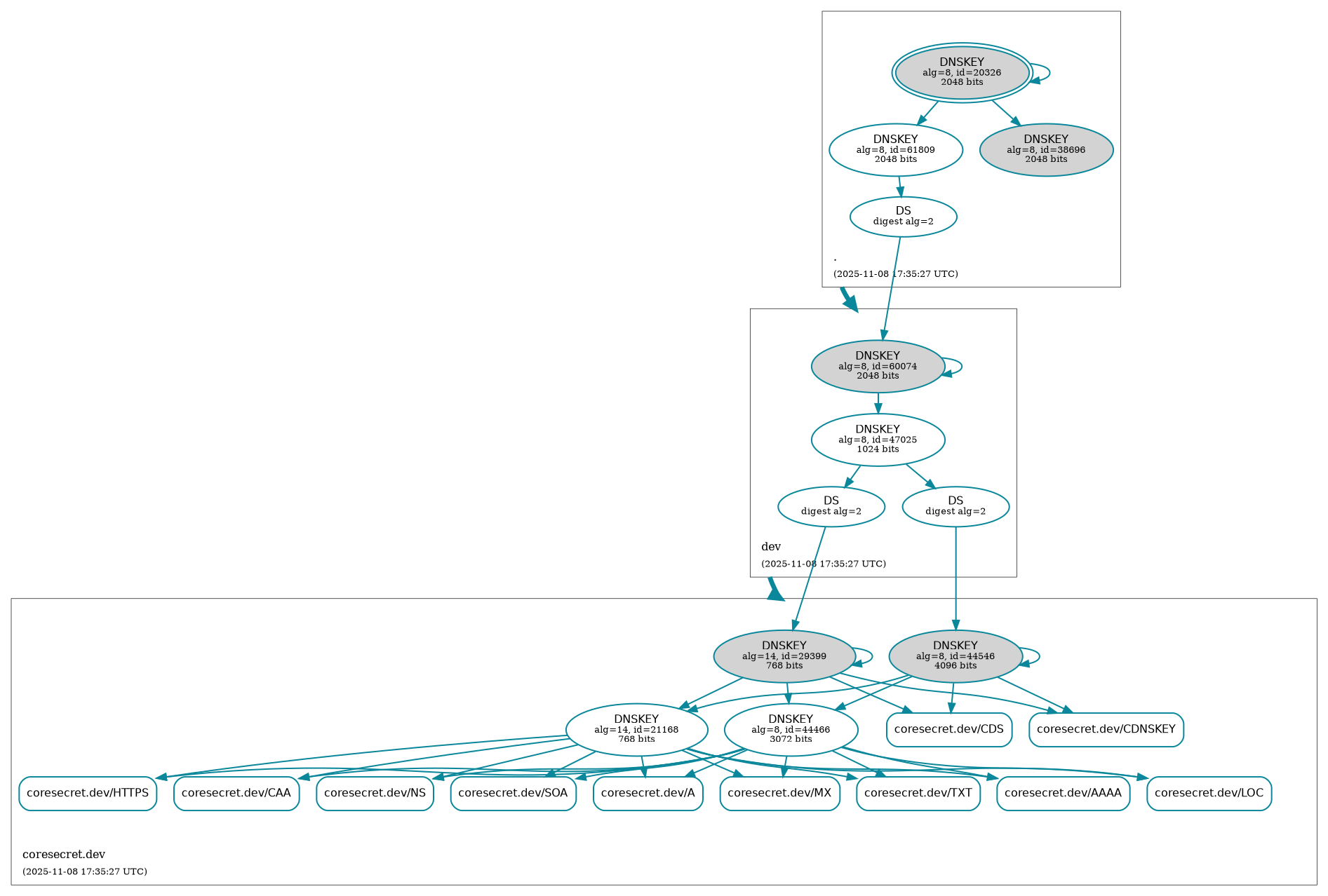
CISS.debian.live.builder/docs/SECURITY/coresecret.dev.png
Marc S. Weidner BOT d808185fba DEPLOY BOT : 🛡️ Auto-Generate DNSSEC Status [skip ci]
X-CI-Metadata: master@8c5c5cc at 2025-11-08T17:35:34Z on 71e6636252de

Generated at : 2025-11-08T17:35:34Z
Runner Host  : 71e6636252de
Workflow ID  : 🛡️ Retrieve DNSSEC status of coresecret.dev.
Git Commit   : 8c5c5cc HEAD -> master
2025-11-08 17:35:34 +00:00

179 KiB
1893x1278px