Files
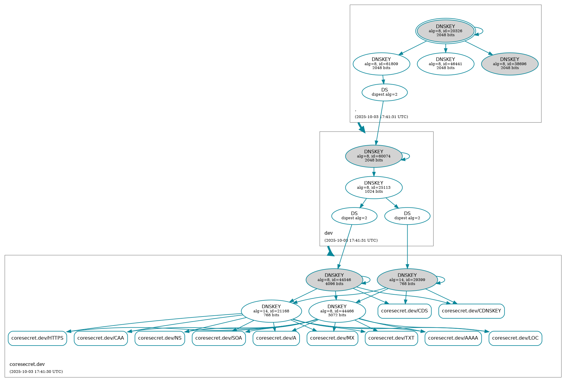
CISS.debian.live.builder/docs/SECURITY/coresecret.dev.png
Marc S. Weidner BOT a51e37b648 DEPLOY BOT : 🛡️ Auto-Generate DNSSEC Status [skip ci]
X-CI-Metadata: master@0f8b894 at 2025-10-03T17:41:34Z on 71aa4f460676

Generated at : 2025-10-03T17:41:34Z
Runner Host  : 71aa4f460676
Workflow ID  : 🛡️ Retrieve DNSSEC status of coresecret.dev.
Git Commit   : 0f8b894 HEAD -> master
2025-10-03 17:41:34 +00:00

186 KiB
1893x1278px