Files
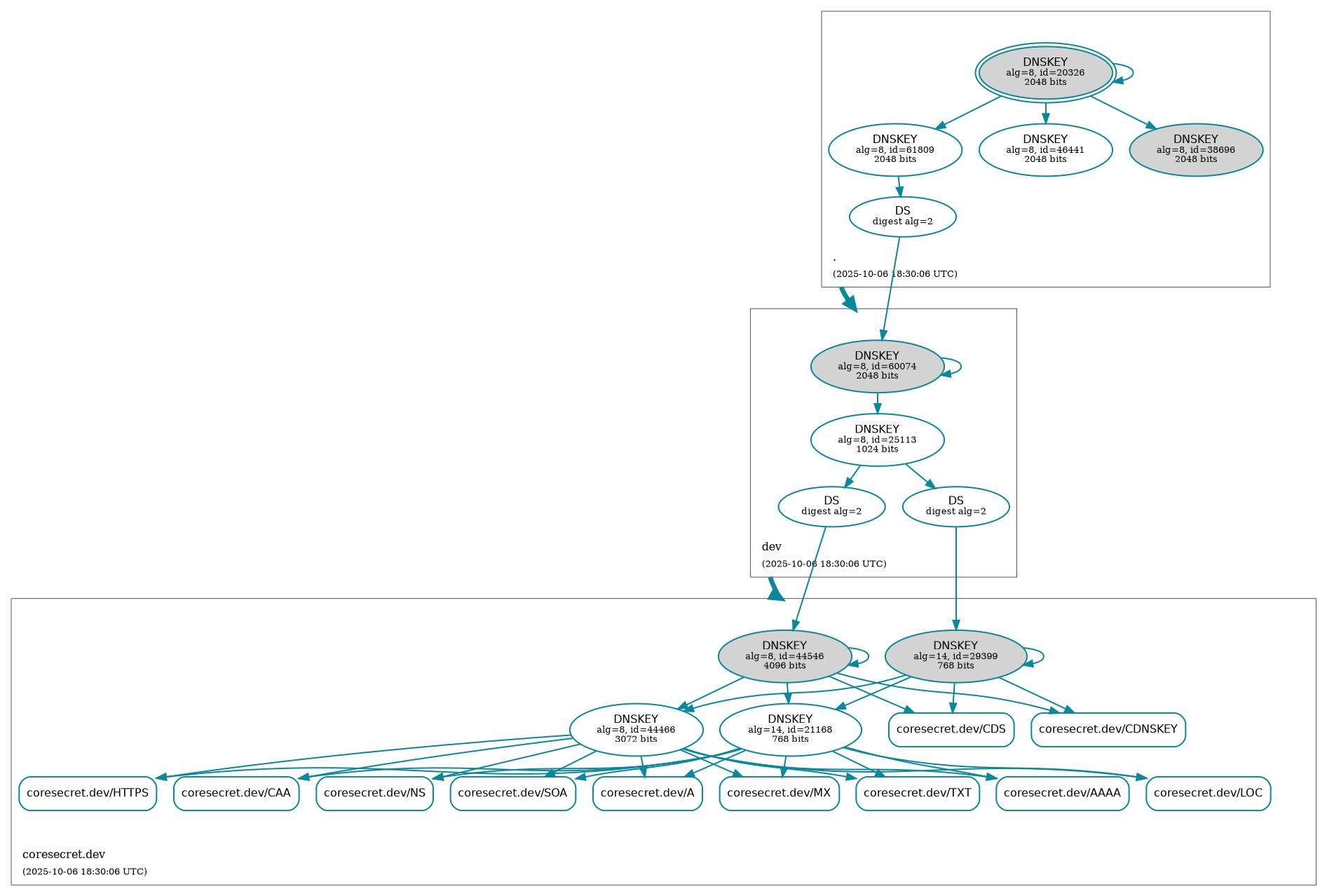
CISS.debian.live.builder/docs/SECURITY/coresecret.dev.png
Marc S. Weidner BOT d313ae0b51 DEPLOY BOT : 🛡️ Auto-Generate DNSSEC Status [skip ci]
X-CI-Metadata: master@edc59d3 at 2025-10-06T18:30:10Z on a29c133149a7

Generated at : 2025-10-06T18:30:10Z
Runner Host  : a29c133149a7
Workflow ID  : 🛡️ Retrieve DNSSEC status of coresecret.dev.
Git Commit   : edc59d3 HEAD -> master
2025-10-06 18:30:10 +00:00

186 KiB
1893x1278px