Files
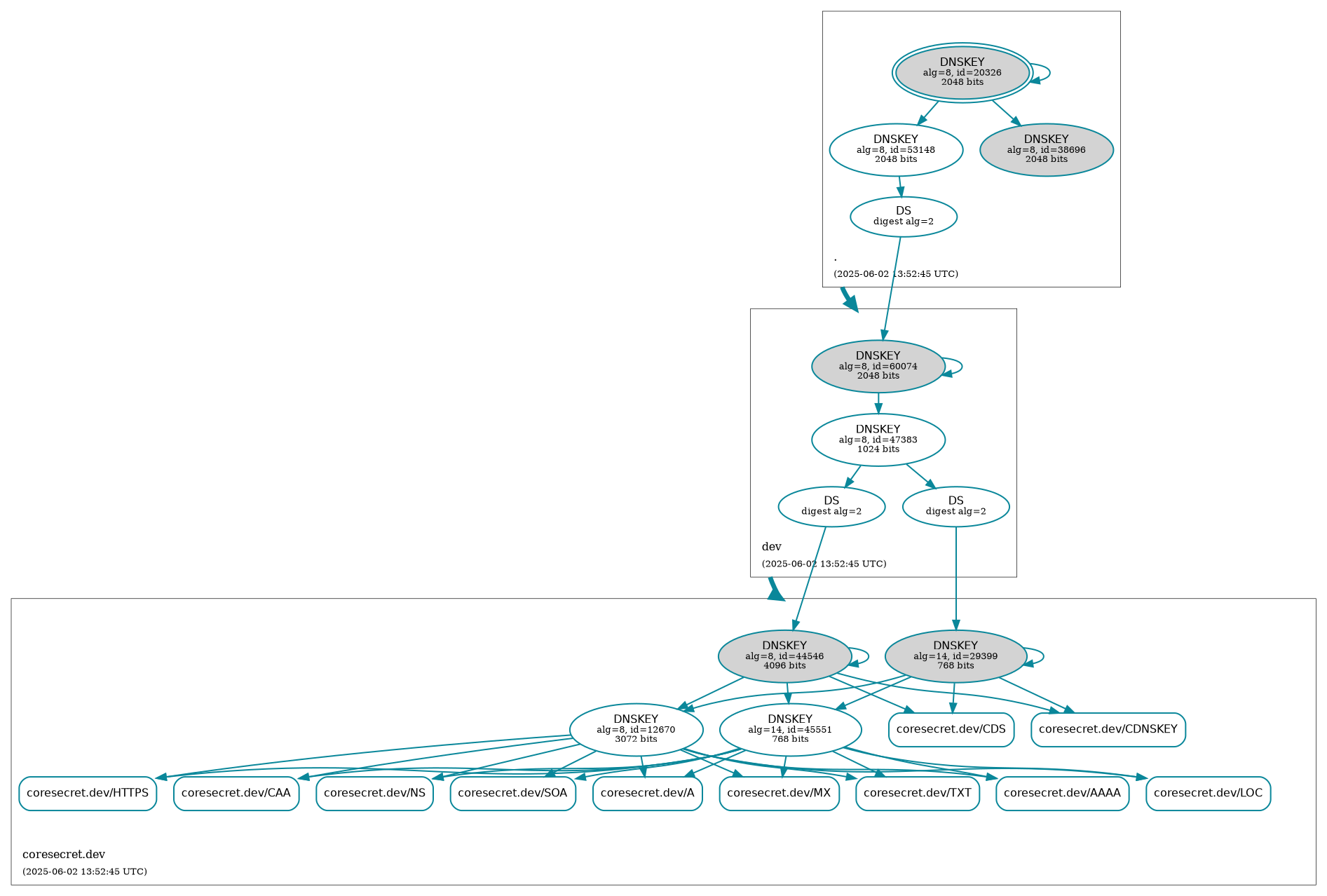
CISS.debian.live.builder/docs/SECURITY/coresecret.dev.png
Marc S. Weidner BOT eb865fe402 DEPLOY BOT: Auto-Generate DNSSEC Status [skip ci]
X-CI-Metadata: master@21c608b at 2025-06-02T13:52:48Z on 5f1df7451f47

  Generated at: 2025-06-02T13:52:48Z
  Runner Host : 5f1df7451f47
  Workflow ID : Retrieve the DNSSEC status at the time of updating the repository.
  Git Commit  : 21c608b HEAD → master
2025-06-02 13:52:48 +00:00

179 KiB
1893x1278px