X-CI-Metadata: master@983c454 at 2025-10-29T08:29:07Z on 27031ae2a098
Generated at : 2025-10-29T08:29:07Z
Runner Host : 27031ae2a098
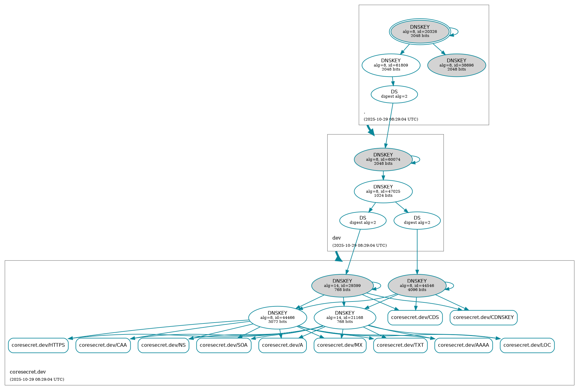
Workflow ID : 🛡️ Retrieve DNSSEC status of coresecret.dev.
Git Commit : 983c454 HEAD -> master
180 KiB
1893x1278px
180 KiB
1893x1278px