Files
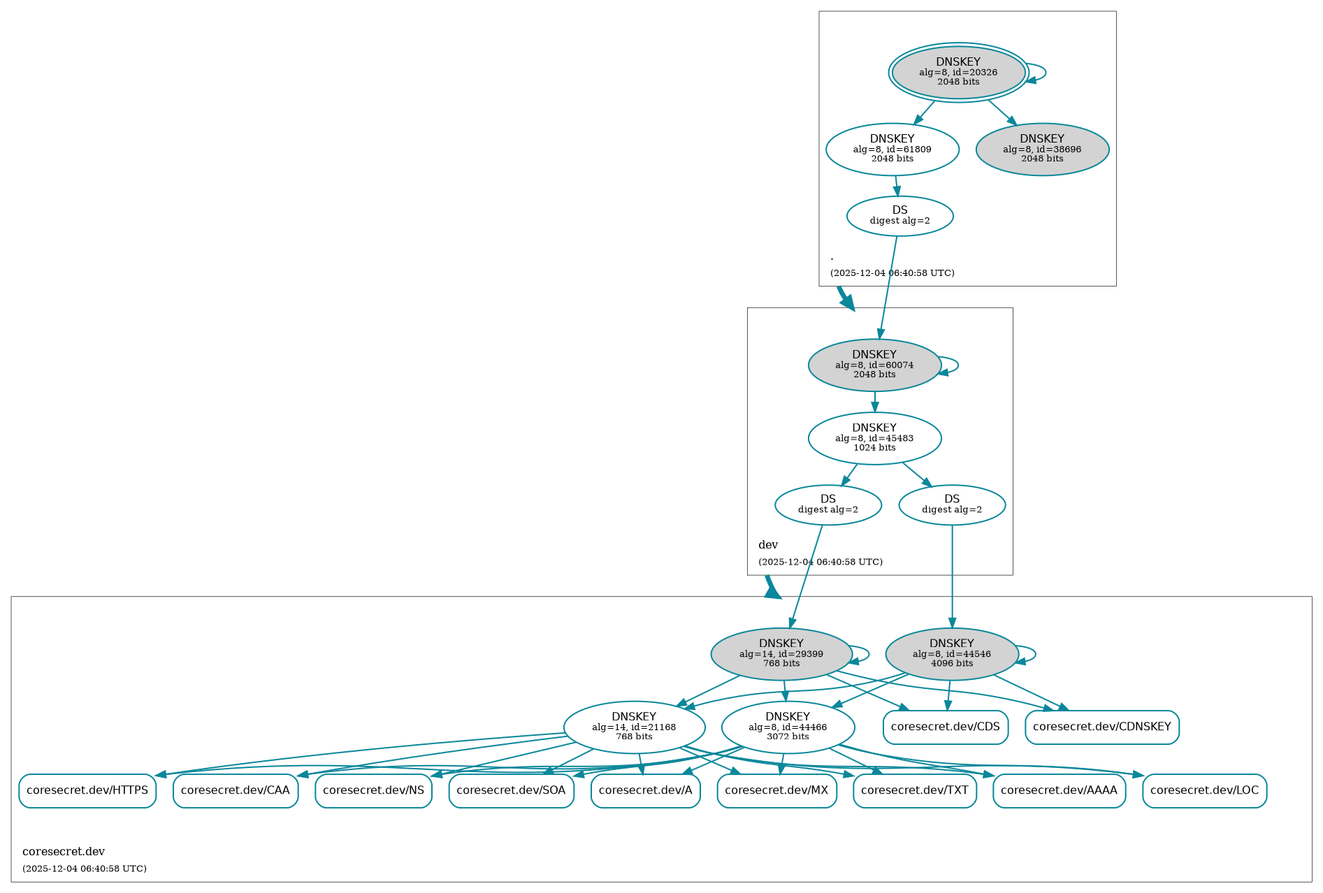
CISS.debian.live.builder/docs/SECURITY/coresecret.dev.png
Marc S. Weidner BOT 3c502c4078 DEPLOY BOT : 🛡️ Auto-Generate DNSSEC Status [skip ci]
X-CI-Metadata: master@7727389 at 2025-12-04T06:41:00Z on e0915d1f7ba6

Generated at : 2025-12-04T06:41:00Z
Runner Host  : e0915d1f7ba6
Workflow ID  : 🛡️ Retrieve DNSSEC status of coresecret.dev.
Git Commit   : 7727389 HEAD -> master
2025-12-04 06:41:00 +00:00

179 KiB
1893x1278px