X-CI-Metadata: master@dbb8cc9 at 2025-08-11T19:46:22Z on 6dc0a6752a18
Generated at : 2025-08-11T19:46:22Z
Runner Host : 6dc0a6752a18
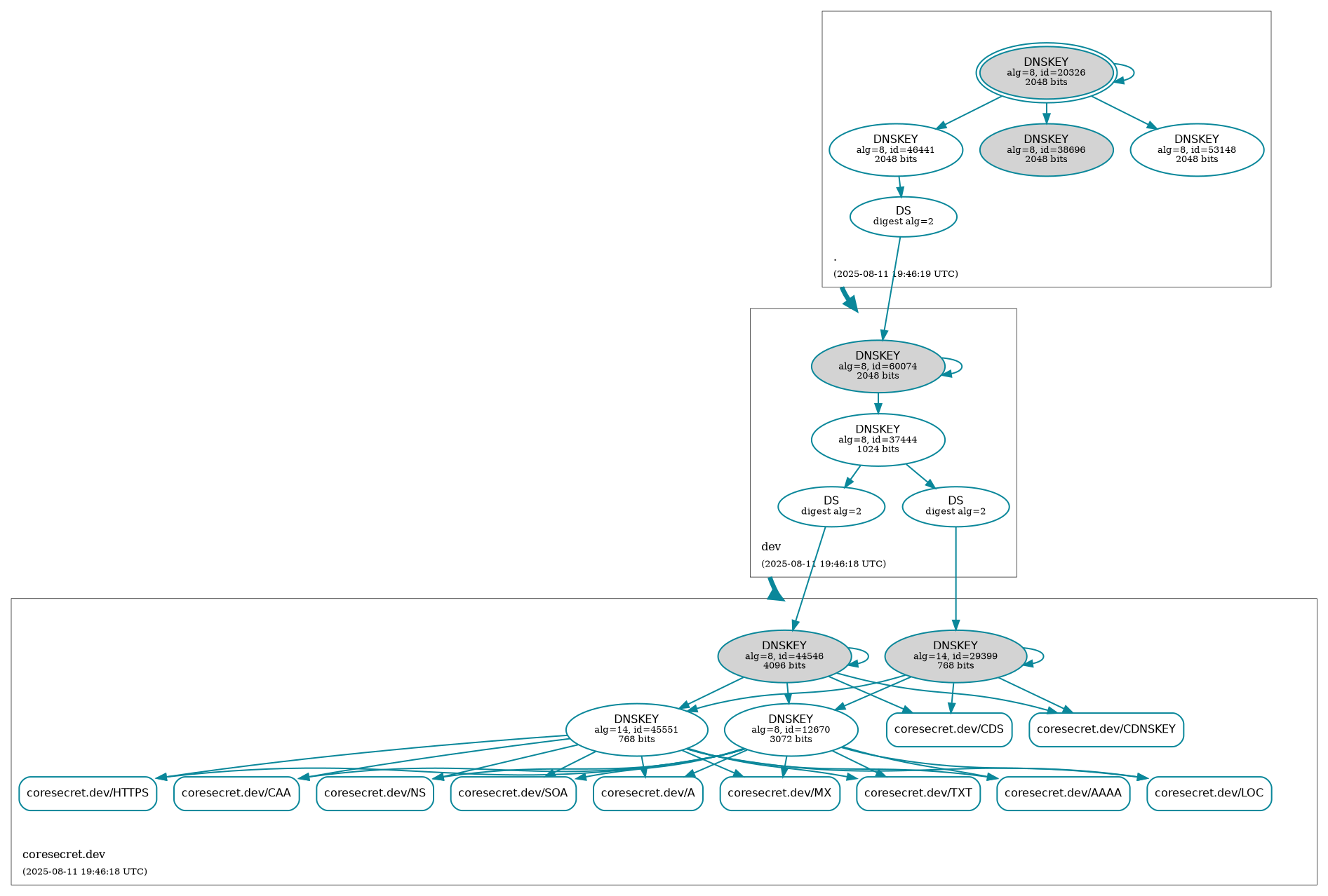
Workflow ID : 🛡️ Retrieve DNSSEC status of coresecret.dev.
Git Commit : dbb8cc9 HEAD -> master
187 KiB
1893x1278px
187 KiB
1893x1278px