Files
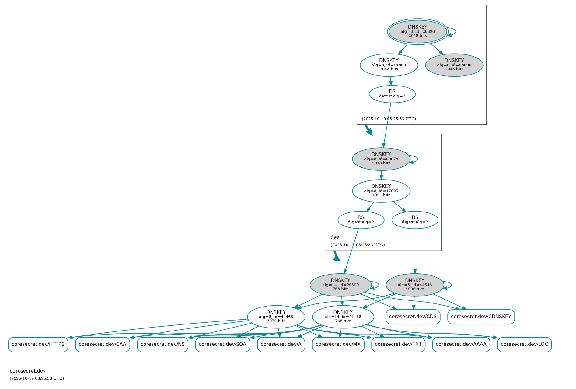
CISS.debian.live.builder/docs/SECURITY/coresecret.dev.png
Marc S. Weidner BOT 44056d4e76 DEPLOY BOT : 🛡️ Auto-Generate DNSSEC Status [skip ci]
X-CI-Metadata: master@52670ef at 2025-10-19T08:25:36Z on a3396494e4b0

Generated at : 2025-10-19T08:25:36Z
Runner Host  : a3396494e4b0
Workflow ID  : 🛡️ Retrieve DNSSEC status of coresecret.dev.
Git Commit   : 52670ef HEAD -> master
2025-10-19 08:25:36 +00:00

180 KiB
1893x1278px