Files
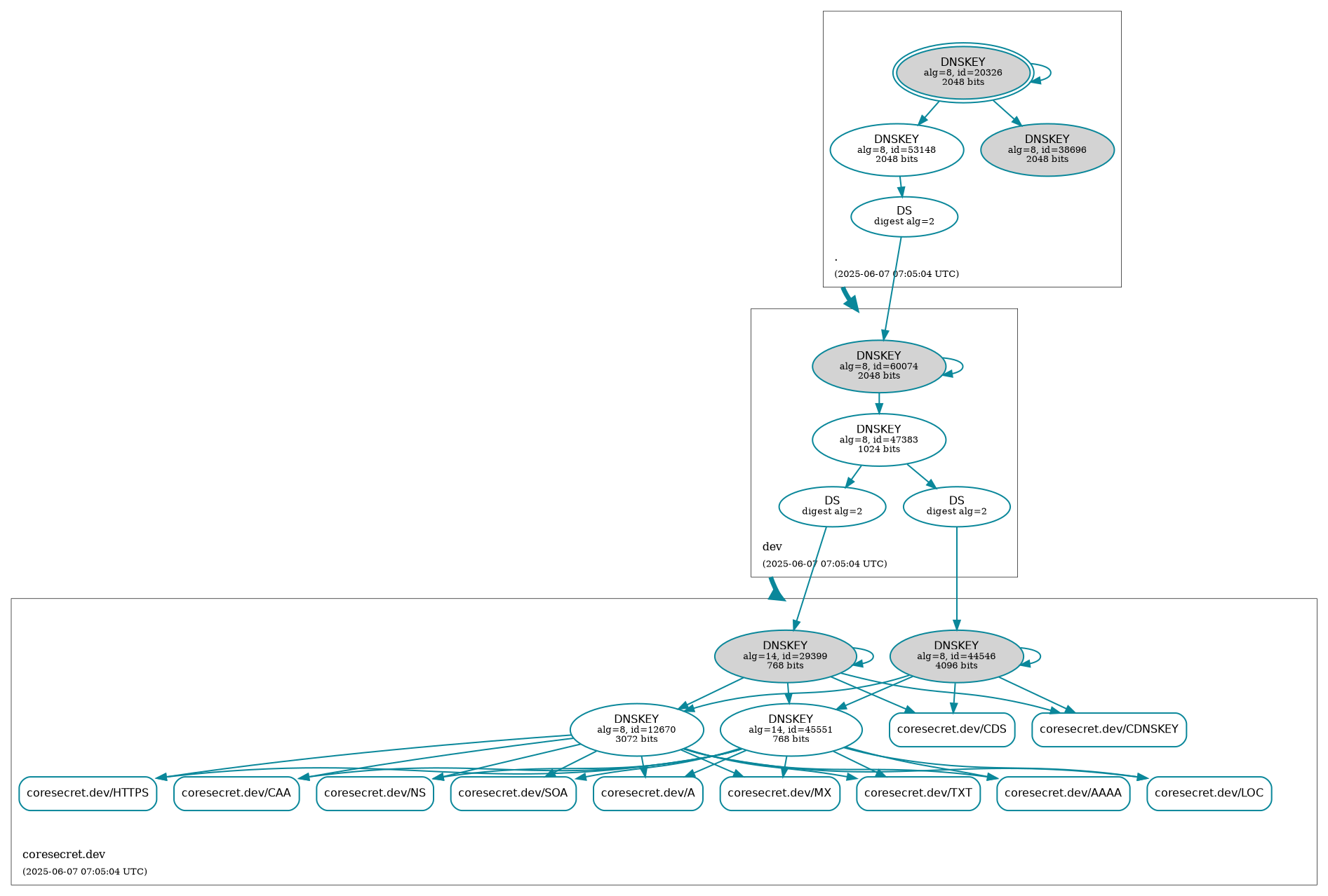
CISS.debian.live.builder/docs/SECURITY/coresecret.dev.png
Marc S. Weidner BOT 7e065c9e5d DEPLOY BOT: 🛡️ Auto-Generate DNSSEC Status [skip ci]
X-CI-Metadata: master@4bbb4ea at 2025-06-07T07:05:07Z on 967cb55d3f4b

Generated at: 2025-06-07T07:05:07Z
Runner Host : 967cb55d3f4b
Workflow ID : 🛡️ Retrieve DNSSEC status of coresecret.dev.
Git Commit  : 4bbb4ea HEAD -> master
2025-06-07 07:05:08 +00:00

179 KiB
1893x1278px