Files
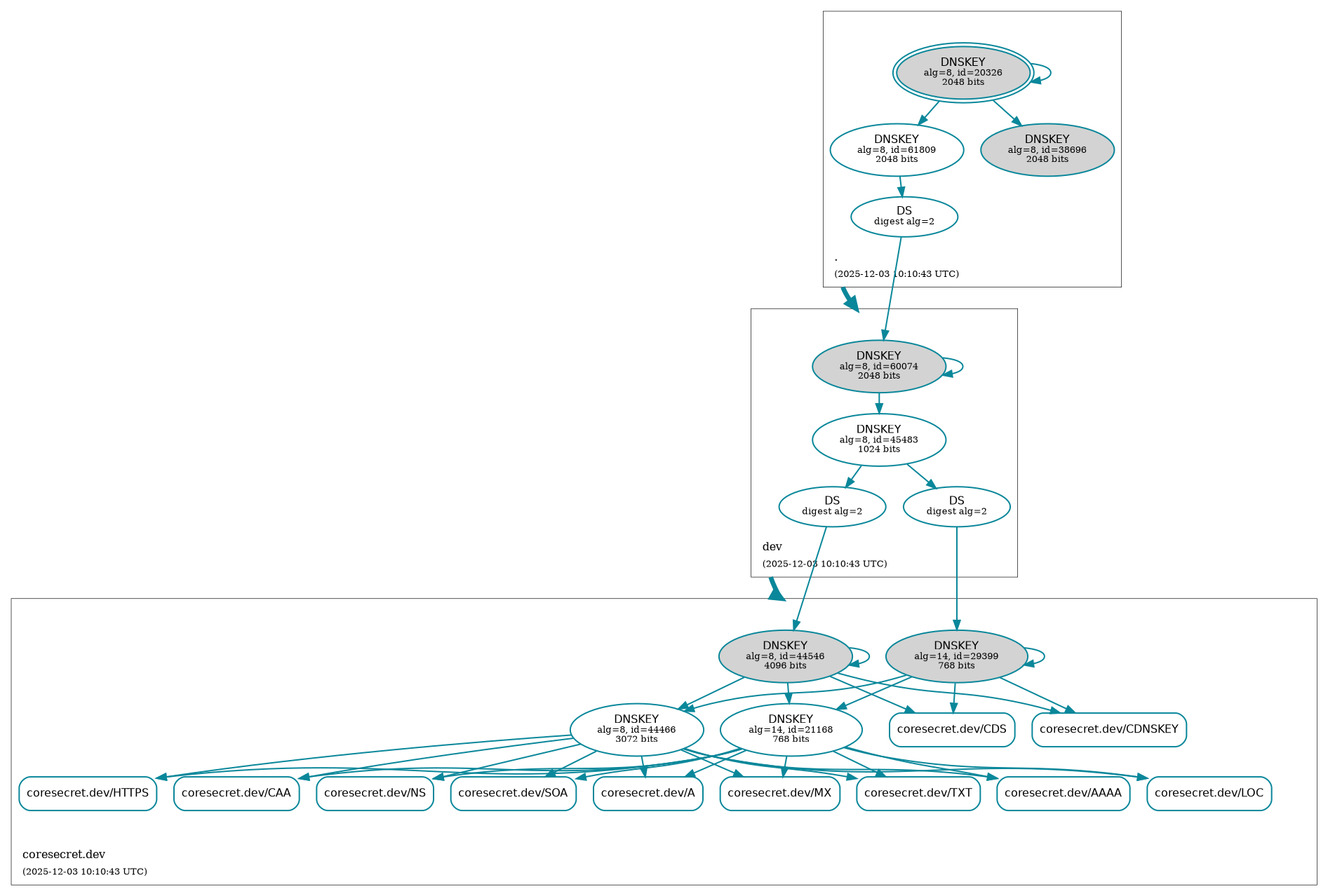
CISS.debian.live.builder/docs/SECURITY/coresecret.dev.png
Marc S. Weidner BOT 5e85191009 DEPLOY BOT : 🛡️ Auto-Generate DNSSEC Status [skip ci]
X-CI-Metadata: master@5aa8f16 at 2025-12-03T10:10:46Z on 5c79701cff6e

Generated at : 2025-12-03T10:10:46Z
Runner Host  : 5c79701cff6e
Workflow ID  : 🛡️ Retrieve DNSSEC status of coresecret.dev.
Git Commit   : 5aa8f16 HEAD -> master
2025-12-03 10:10:46 +00:00

179 KiB
1893x1278px