X-CI-Metadata: master@4129d1e at 2025-06-25T08:50:03Z on 9819c5c58d02
Generated at : 2025-06-25T08:50:03Z
Runner Host : 9819c5c58d02
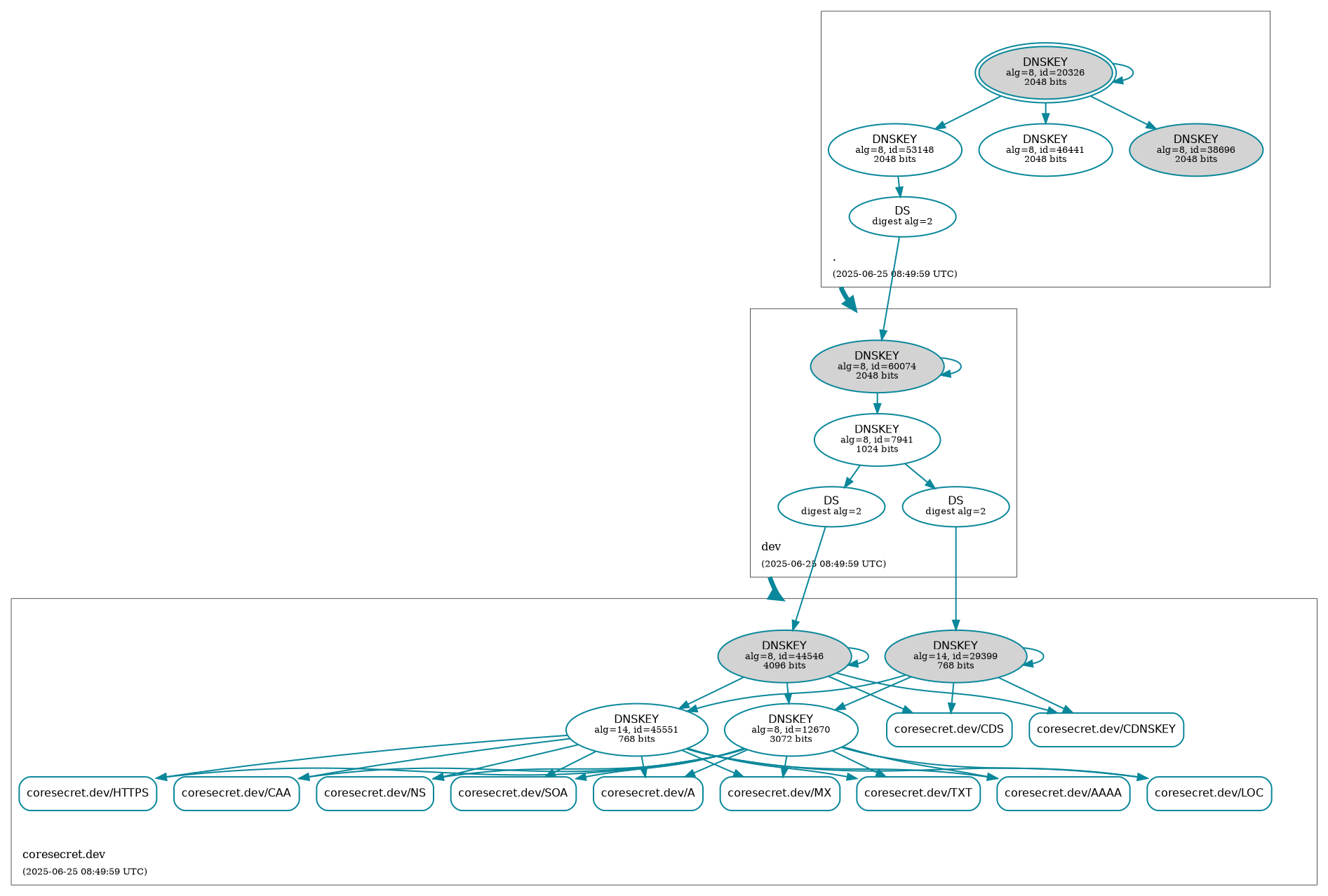
Workflow ID : 🛡️ Retrieve DNSSEC status of coresecret.dev.
Git Commit : 4129d1e HEAD -> master
187 KiB
1893x1278px
187 KiB
1893x1278px