This website requires JavaScript.
Explore
Help
Sign In
msw
/
CISS.debian.live.builder
SHA256
Watch
2
Star
1
Fork
0
You've already forked CISS.debian.live.builder
Code
Issues
Pull Requests
Actions
Packages
Projects
Releases
6
Wiki
Activity
Files
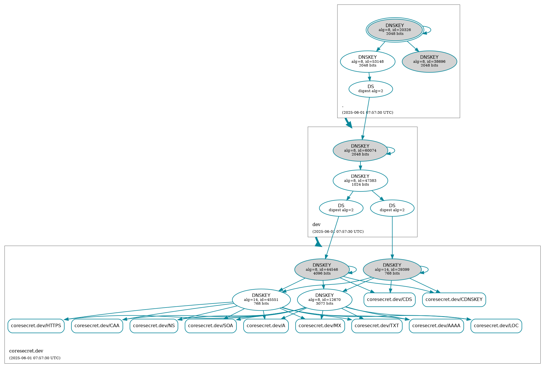
be1af2bbfe04eac067312dad60c44b051a3e3744870f72695557e92c086300f8
CISS.debian.live.builder
/
docs
/
SECURITY
/
coresecret.dev.png
Marc S. Weidner BOT
0ee9157152
DEPLOY BOT: Auto-Generate DNSSEC Status [skip ci]
2025-06-01 07:57:31 +00:00
179 KiB
1893x1278px
Raw
History
Reference in New Issue
View Git Blame
Copy Permalink