Files
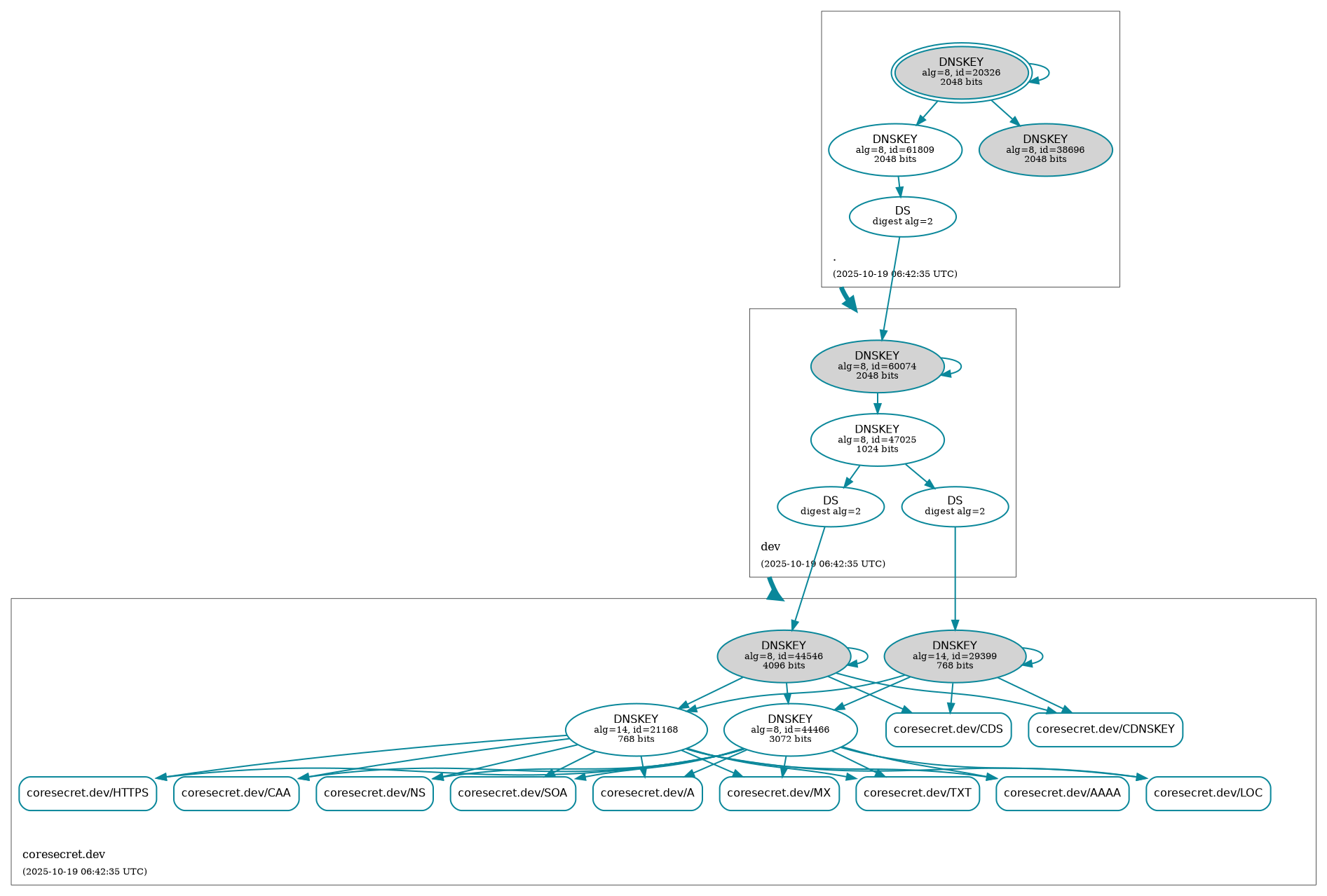
CISS.debian.live.builder/docs/SECURITY/coresecret.dev.png
Marc S. Weidner BOT b69b15a786 DEPLOY BOT : 🛡️ Auto-Generate DNSSEC Status [skip ci]
X-CI-Metadata: master@1a903ae at 2025-10-19T06:42:39Z on 363294eca703

Generated at : 2025-10-19T06:42:39Z
Runner Host  : 363294eca703
Workflow ID  : 🛡️ Retrieve DNSSEC status of coresecret.dev.
Git Commit   : 1a903ae HEAD -> master
2025-10-19 06:42:39 +00:00

180 KiB
1893x1278px