Files
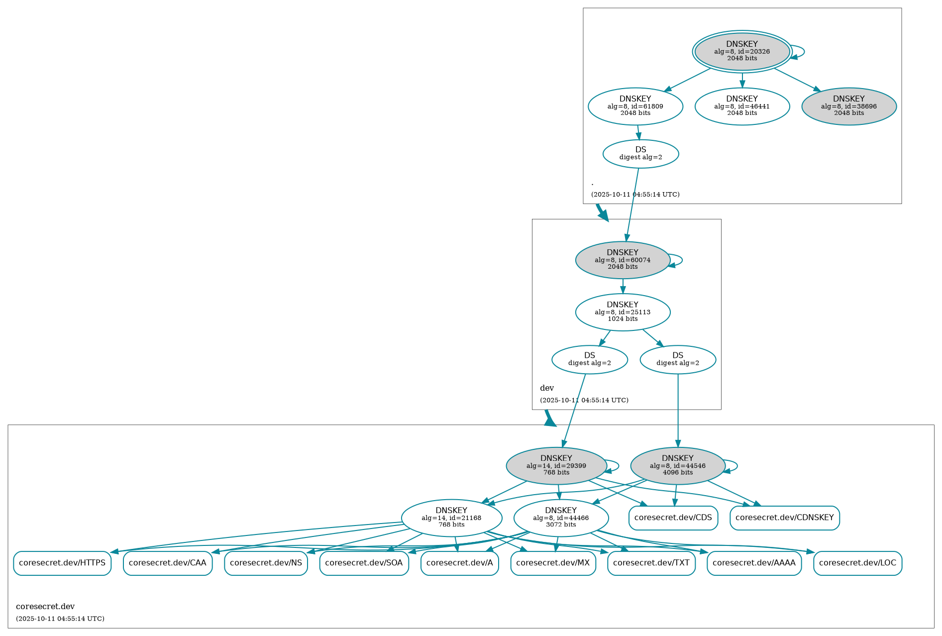
CISS.debian.live.builder/docs/SECURITY/coresecret.dev.png
Marc S. Weidner BOT cb490632c4 DEPLOY BOT : 🛡️ Auto-Generate DNSSEC Status [skip ci]
X-CI-Metadata: master@83fa76d at 2025-10-11T04:55:18Z on c1fef329d98e

Generated at : 2025-10-11T04:55:18Z
Runner Host  : c1fef329d98e
Workflow ID  : 🛡️ Retrieve DNSSEC status of coresecret.dev.
Git Commit   : 83fa76d HEAD -> master
2025-10-11 04:55:18 +00:00

185 KiB
1893x1278px