Files
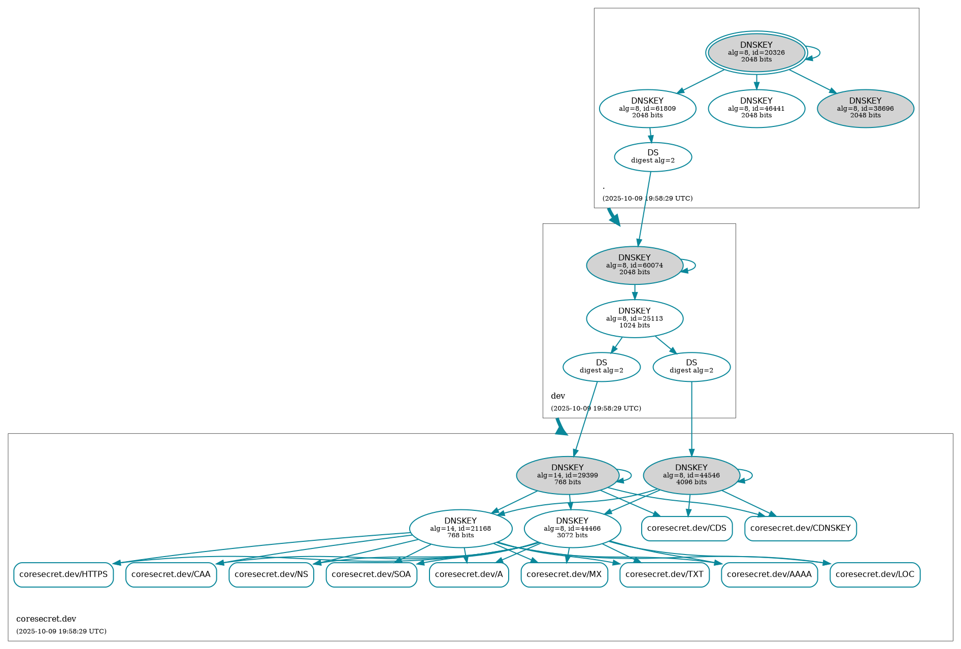
CISS.debian.live.builder/docs/SECURITY/coresecret.dev.png
Marc S. Weidner BOT 78f835f96e DEPLOY BOT : 🛡️ Auto-Generate DNSSEC Status [skip ci]
X-CI-Metadata: master@d3f9bec at 2025-10-09T19:58:33Z on 942c5e51f0da

Generated at : 2025-10-09T19:58:33Z
Runner Host  : 942c5e51f0da
Workflow ID  : 🛡️ Retrieve DNSSEC status of coresecret.dev.
Git Commit   : d3f9bec HEAD -> master
2025-10-09 19:58:33 +00:00

186 KiB
1893x1278px