X-CI-Metadata: master@ddd5aa3 at 2025-06-06T04:57:21Z on 152ddf3b707a
Generated at: 2025-06-06T04:57:21Z
Runner Host : 152ddf3b707a
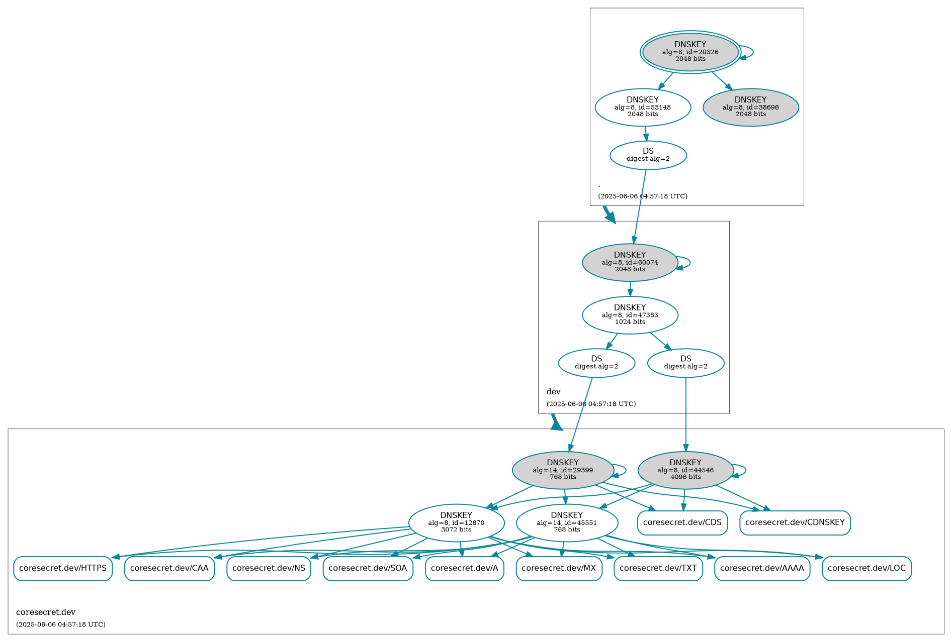
Workflow ID : 🛡️ Retrieve DNSSEC status of coresecret.dev.
Git Commit : ddd5aa3 HEAD → master
180 KiB
1893x1278px
180 KiB
1893x1278px