X-CI-Metadata: master@7eb8fb8 at 2025-06-11T17:19:38Z on df49d93beb71
Generated at : 2025-06-11T17:19:38Z
Runner Host : df49d93beb71
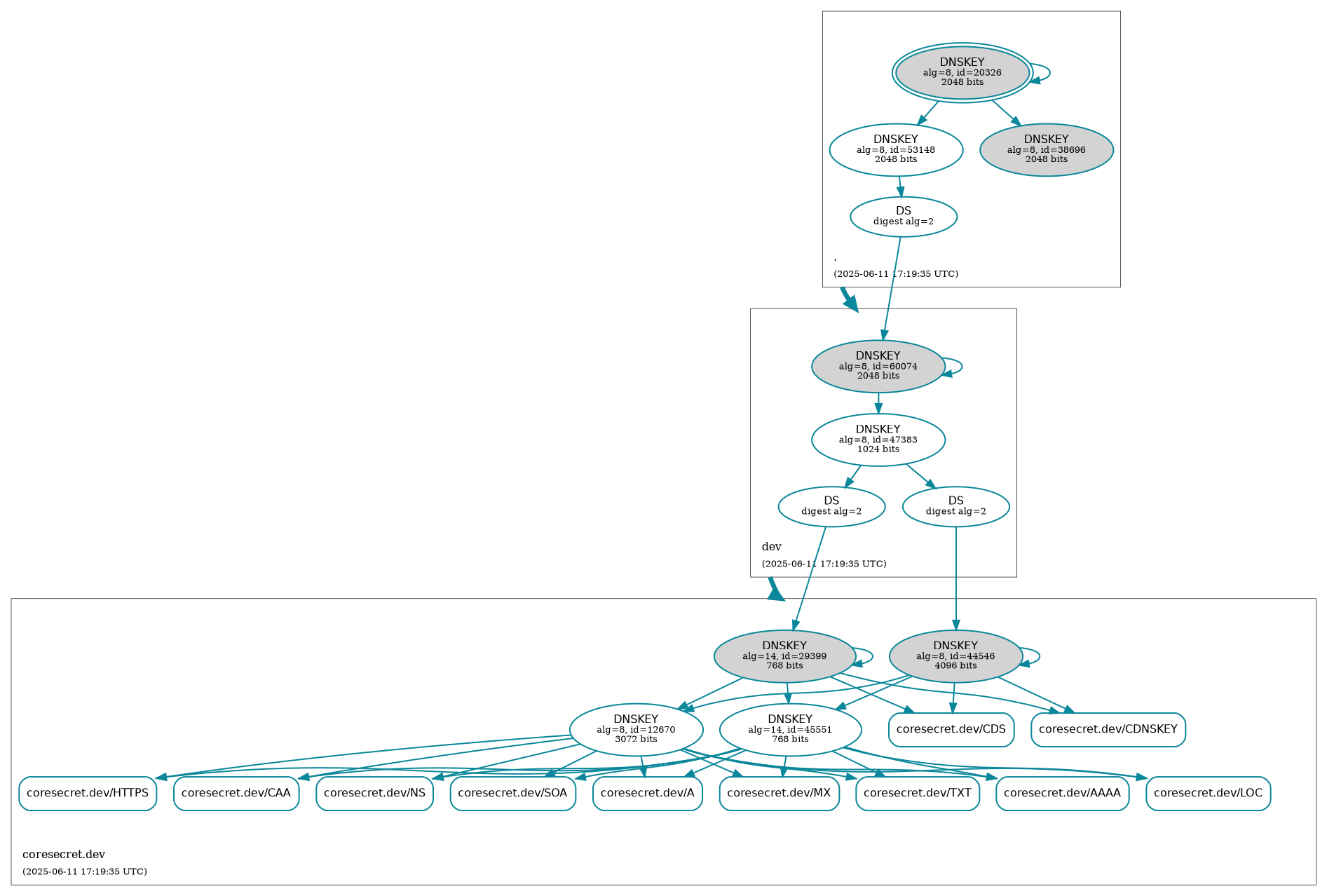
Workflow ID : 🛡️ Retrieve DNSSEC status of coresecret.dev.
Git Commit : 7eb8fb8 HEAD -> master
180 KiB
1893x1278px
180 KiB
1893x1278px