X-CI-Metadata: master@d6fdcac at 2025-10-09T23:42:51Z on f3a7e7266b5a
Generated at : 2025-10-09T23:42:51Z
Runner Host : f3a7e7266b5a
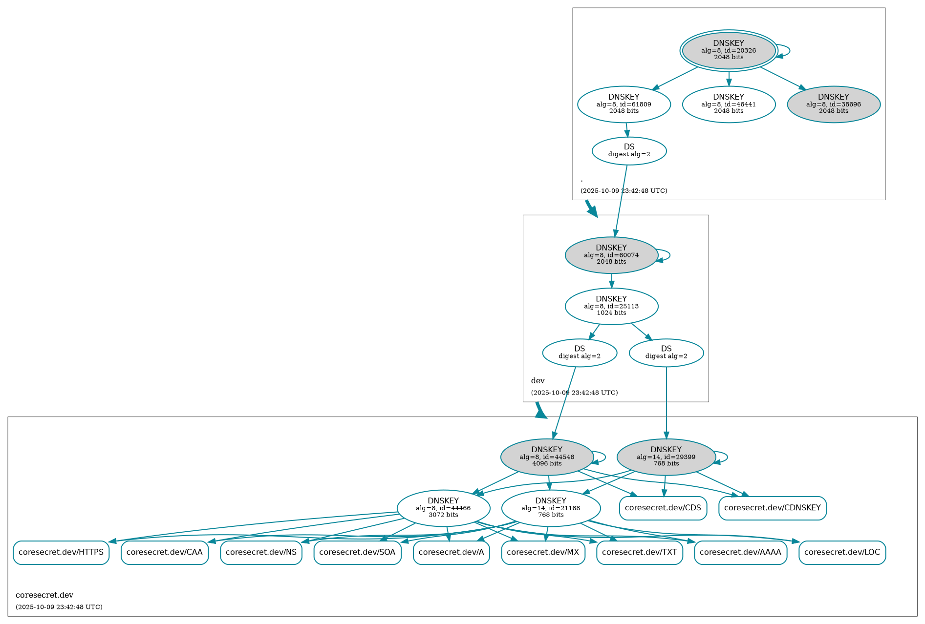
Workflow ID : 🛡️ Retrieve DNSSEC status of coresecret.dev.
Git Commit : d6fdcac HEAD -> master
187 KiB
1893x1278px
187 KiB
1893x1278px