Files
CISS.debian.live.builder/docs/AUDIT_DNSSEC.md
Marc S. Weidner efa3a5d3aa
All checks were successful
Retrieve the DNSSEC status at the time of updating the repository. / build-dnssec-diagram (push) Successful in 30s
V8.02.644.2025.05.31
Signed-off-by: Marc S. Weidner <msw@coresecret.dev>
2025-05-31 00:42:24 +02:00

672 B

Table of Contents

1. CISS.debian.live.builder

Centurion Intelligence Consulting Agency Information Security Standard
Debian Live Build Generator for hardened live environment and CISS Debian Installer
Master Version: 8.02
Build: V8.02.644.2025.05.31

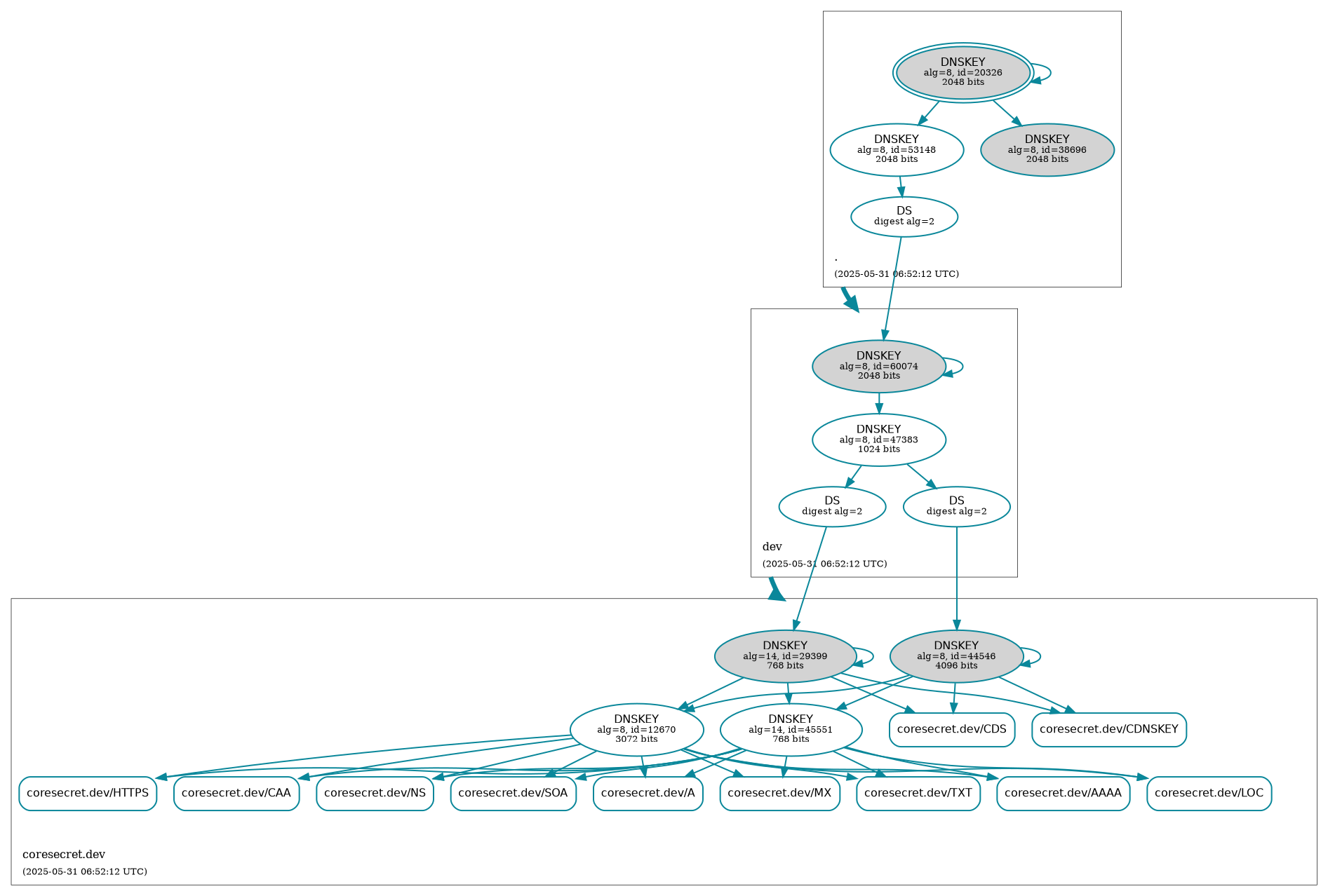
2. DNSSEC Status

This is an auto-generated overview of the DNSSEC status of coresecret.dev at the time of the last human-initiated push event.

DNSSEC Status


no tracking | no logging | no advertising | no profiling | no bullshit