X-CI-Metadata: master@95835f1 at 2025-10-07T11:52:24Z on 0e357a70c050
Generated at : 2025-10-07T11:52:24Z
Runner Host : 0e357a70c050
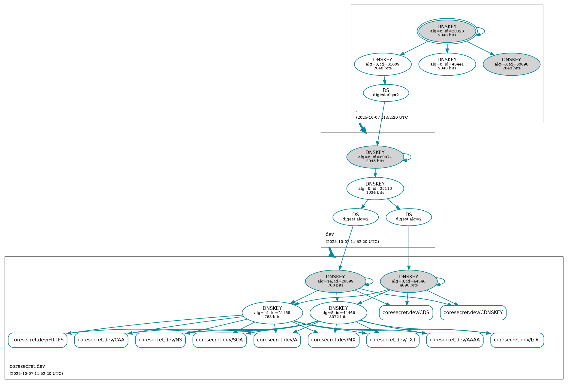
Workflow ID : 🛡️ Retrieve DNSSEC status of coresecret.dev.
Git Commit : 95835f1 HEAD -> master
185 KiB
1893x1278px
185 KiB
1893x1278px