All checks were successful
Retrieve the DNSSEC status at the time of updating the repository. / build-dnssec-diagram (push) Successful in 30s
Signed-off-by: Marc S. Weidner <msw@coresecret.dev>
672 B
672 B
Table of Contents
1. CISS.debian.live.builder
Centurion Intelligence Consulting Agency Information Security Standard
Debian Live Build Generator for hardened live environment and CISS Debian Installer
Master Version: 8.02
Build: V8.02.644.2025.05.31
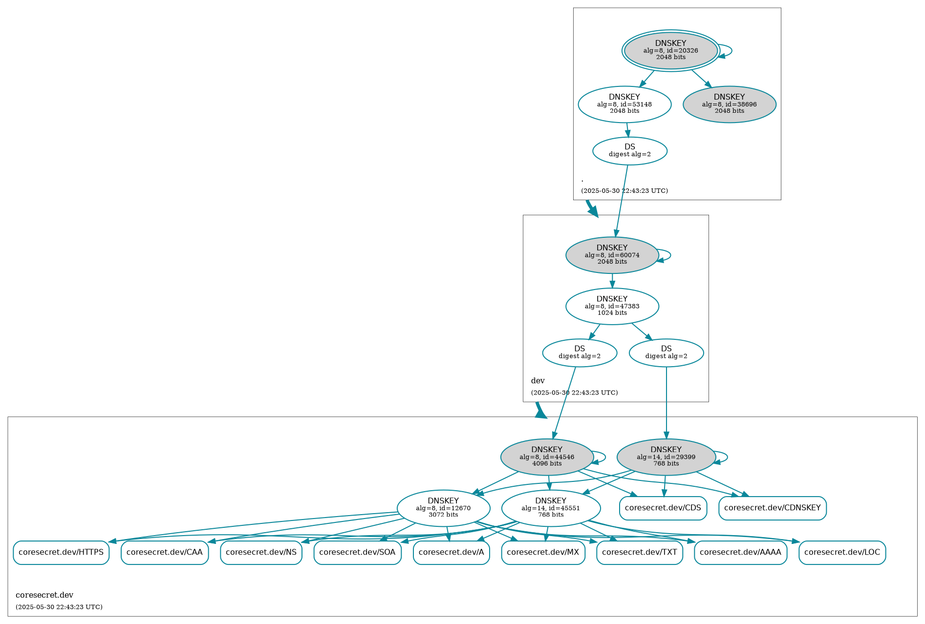
2. DNSSEC Status
This is an auto-generated overview of the DNSSEC status of coresecret.dev at the time of the last human-initiated push event.
no tracking | no logging | no advertising | no profiling | no bullshit
