Files
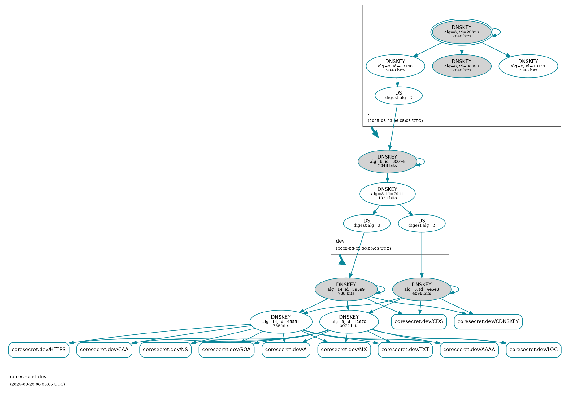
CISS.debian.live.builder/docs/SECURITY/coresecret.dev.png
Marc S. Weidner BOT 5e4bc99e5a DEPLOY BOT : 🛡️ Auto-Generate DNSSEC Status [skip ci]
X-CI-Metadata: master@e9b21a2 at 2025-06-23T06:05:08Z on 18ebad3d3217

Generated at : 2025-06-23T06:05:08Z
Runner Host  : 18ebad3d3217
Workflow ID  : 🛡️ Retrieve DNSSEC status of coresecret.dev.
Git Commit   : e9b21a2 HEAD -> master
2025-06-23 06:05:08 +00:00

185 KiB
1893x1278px