Files
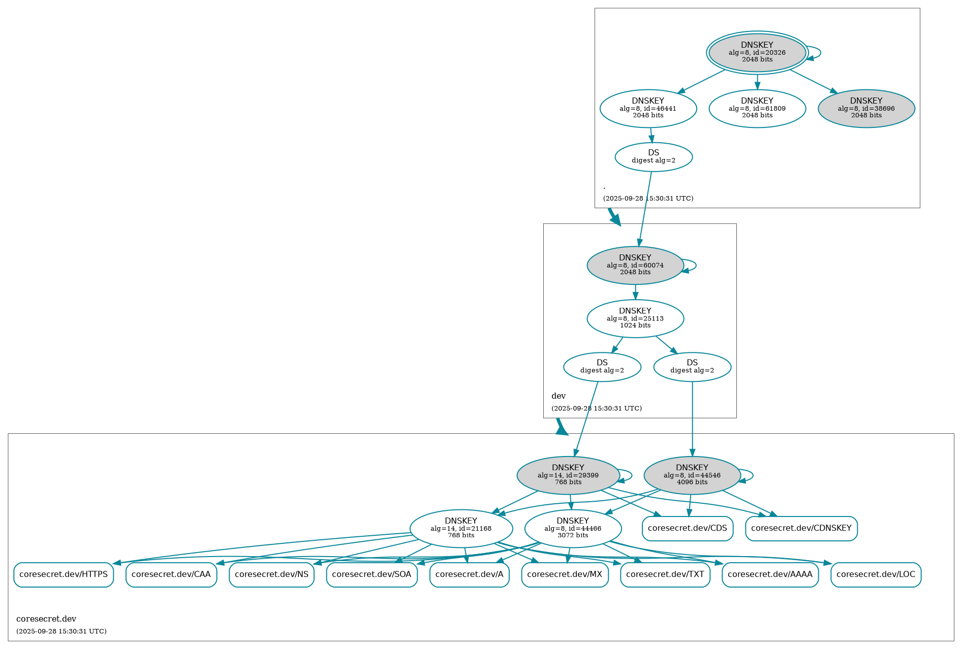
CISS.debian.live.builder/docs/SECURITY/coresecret.dev.png
Marc S. Weidner BOT 7f35d1ab38 DEPLOY BOT : 🛡️ Auto-Generate DNSSEC Status [skip ci]
X-CI-Metadata: master@ec6e791 at 2025-09-28T15:30:34Z on a7ef4e974f4a

Generated at : 2025-09-28T15:30:34Z
Runner Host  : a7ef4e974f4a
Workflow ID  : 🛡️ Retrieve DNSSEC status of coresecret.dev.
Git Commit   : ec6e791 HEAD -> master
2025-09-28 15:30:34 +00:00

186 KiB
1893x1278px