Files
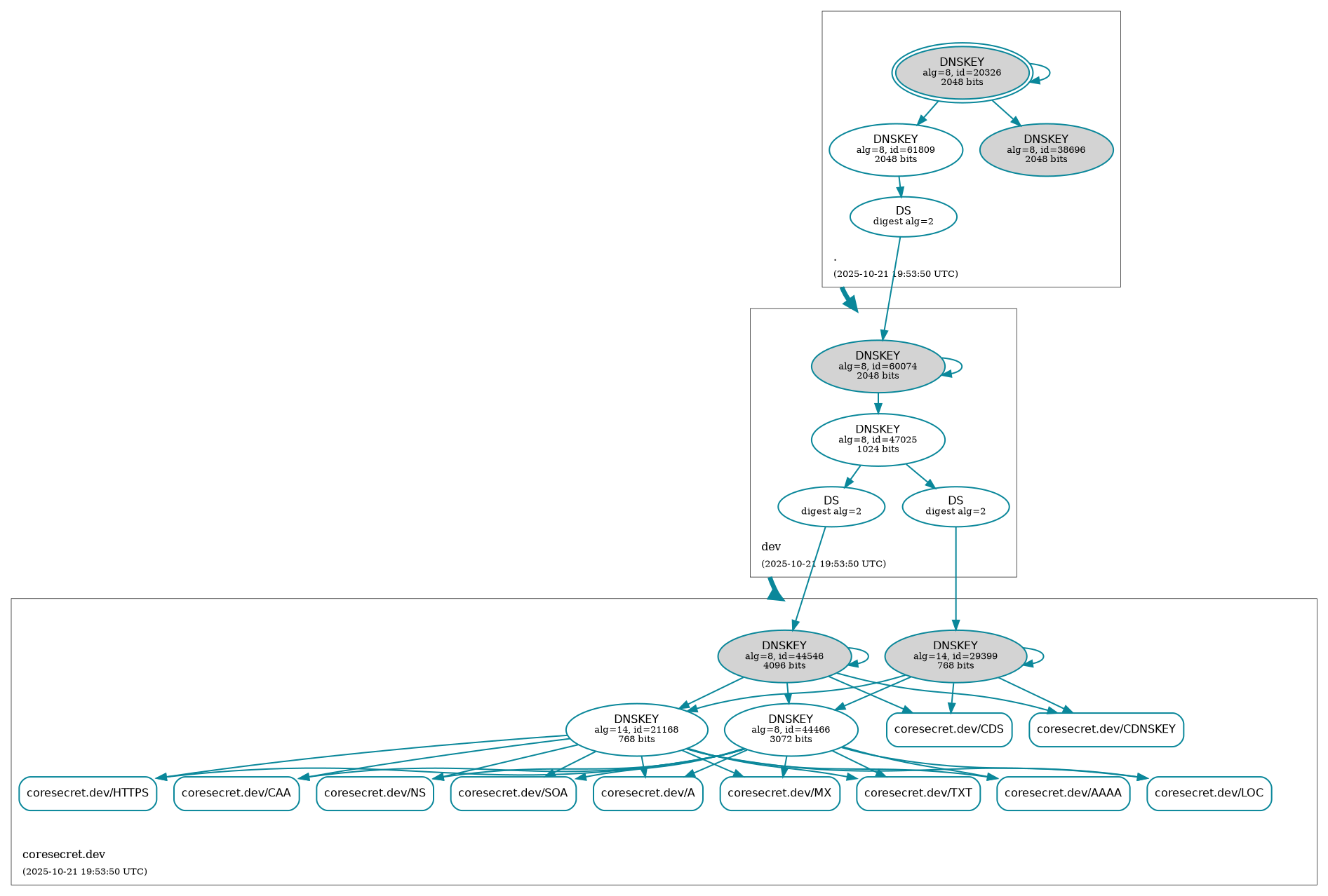
CISS.debian.live.builder/docs/SECURITY/coresecret.dev.png
Marc S. Weidner BOT f8d9fa9c99 DEPLOY BOT : 🛡️ Auto-Generate DNSSEC Status [skip ci]
X-CI-Metadata: master@2a866d7 at 2025-10-21T19:53:54Z on f2570d71cffe

Generated at : 2025-10-21T19:53:54Z
Runner Host  : f2570d71cffe
Workflow ID  : 🛡️ Retrieve DNSSEC status of coresecret.dev.
Git Commit   : 2a866d7 HEAD -> master
2025-10-21 19:53:54 +00:00

179 KiB
1893x1278px