Files
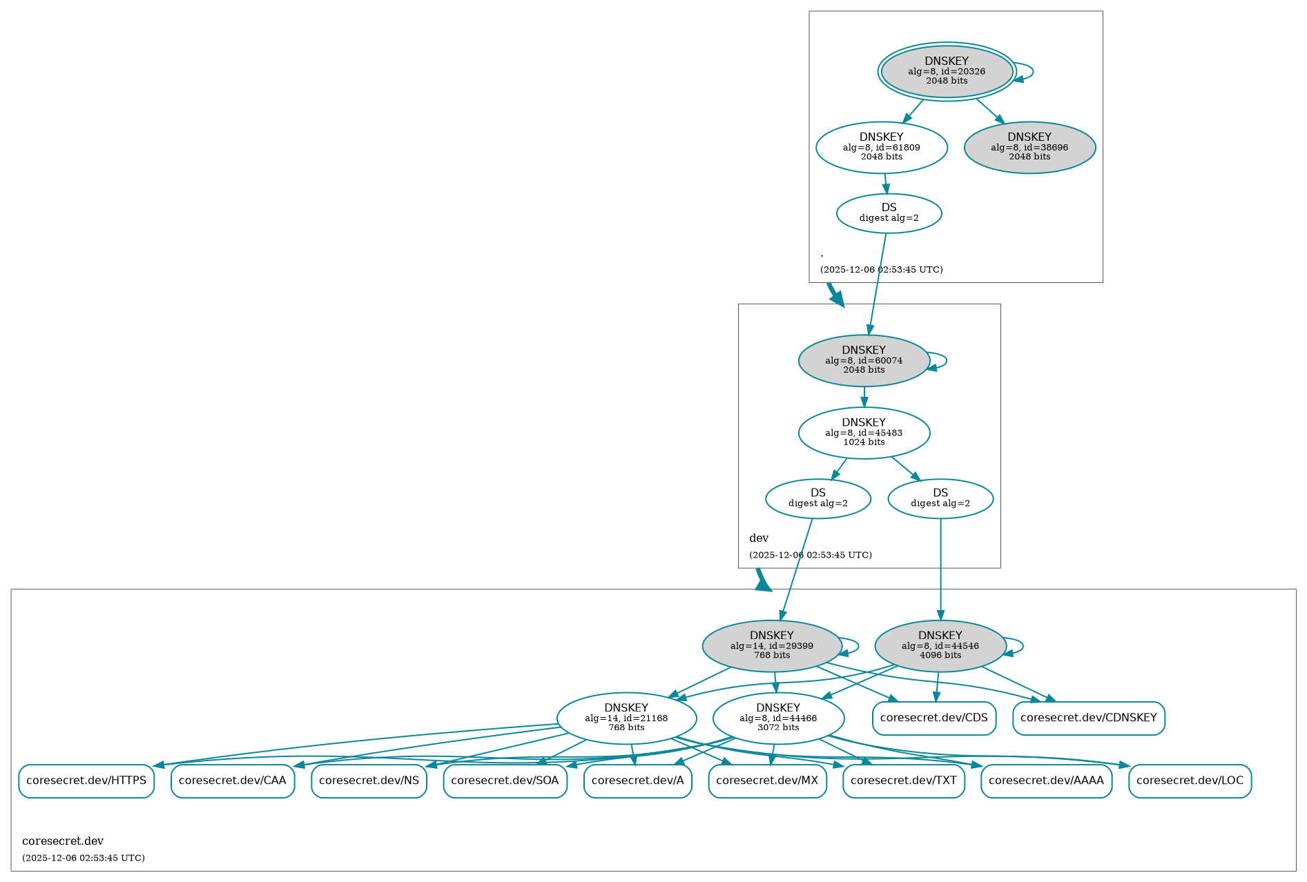
CISS.debian.live.builder/docs/SECURITY/coresecret.dev.png
Marc S. Weidner BOT a908f03be7 DEPLOY BOT : 🛡️ Auto-Generate DNSSEC Status [skip ci]
X-CI-Metadata: master@2e50dd9 at 2025-12-06T02:53:47Z on dab289bc5dcf

Generated at : 2025-12-06T02:53:47Z
Runner Host  : dab289bc5dcf
Workflow ID  : 🛡️ Retrieve DNSSEC status of coresecret.dev.
Git Commit   : 2e50dd9 HEAD -> master
2025-12-06 02:53:47 +00:00

179 KiB
1893x1278px