X-CI-Metadata: master@83fa76d at 2025-10-11T04:55:18Z on c1fef329d98e
Generated at : 2025-10-11T04:55:18Z
Runner Host : c1fef329d98e
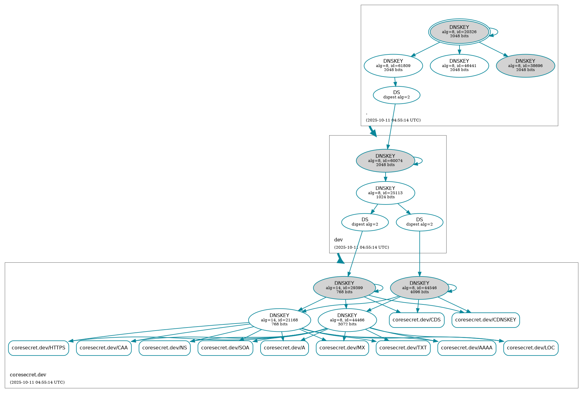
Workflow ID : 🛡️ Retrieve DNSSEC status of coresecret.dev.
Git Commit : 83fa76d HEAD -> master
185 KiB
1893x1278px
185 KiB
1893x1278px