Files
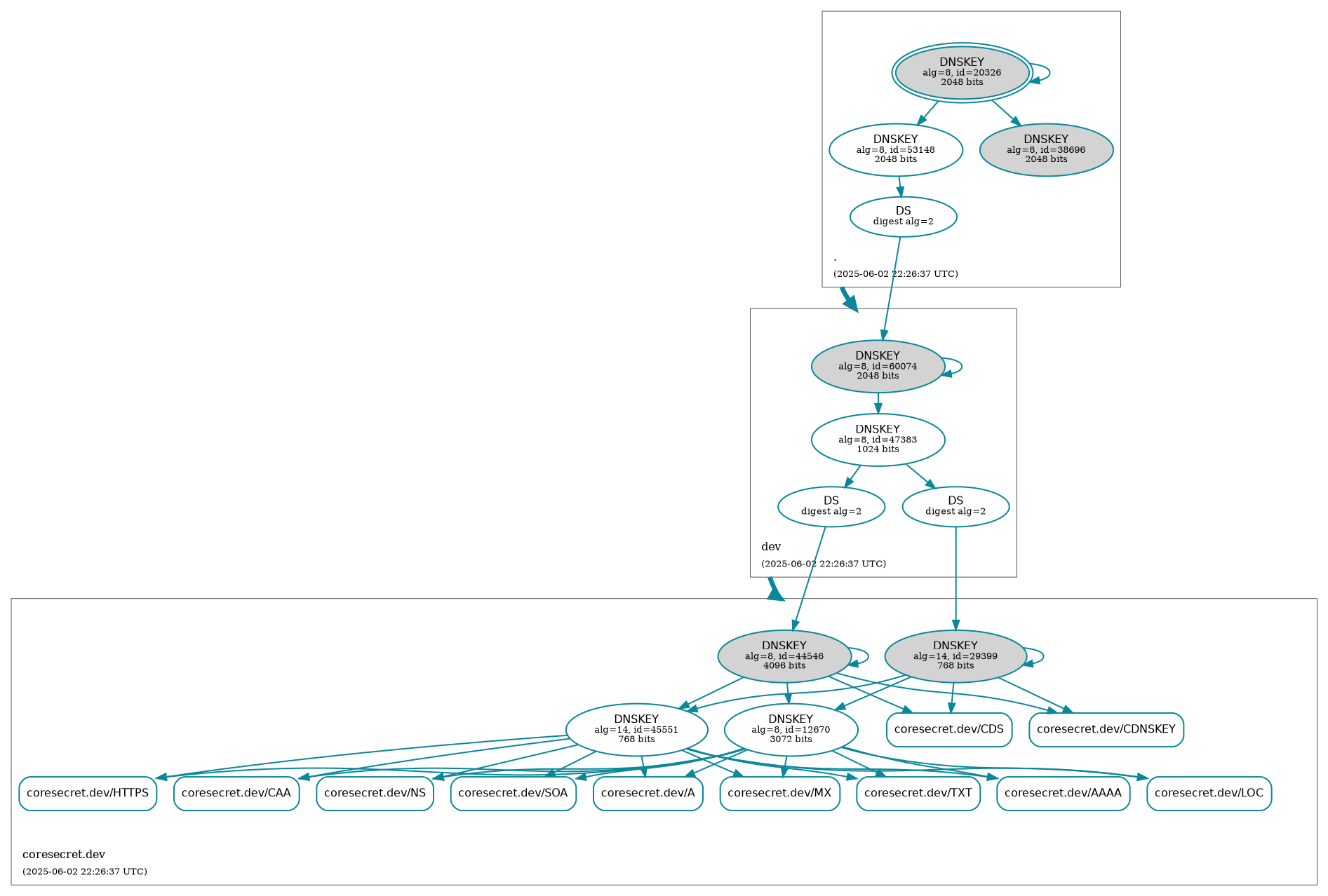
CISS.debian.live.builder/docs/SECURITY/coresecret.dev.png
Marc S. Weidner BOT c359695199 DEPLOY BOT: Auto-Generate DNSSEC Status [skip ci]
X-CI-Metadata: master@c067ddb at 2025-06-02T22:26:40Z on 54a8b2be3d72

  Generated at: 2025-06-02T22:26:40Z
  Runner Host : 54a8b2be3d72
  Workflow ID : Retrieve DNSSEC status of coresecret.dev.
  Git Commit  : c067ddb HEAD → master
2025-06-02 22:26:40 +00:00

179 KiB
1893x1278px